Question: Business Scenario - Maintenance Process of Rental Cars: The business process example starts with a customer filing an online complaint regarding problems with a car
Business Scenario - Maintenance Process of Rental Cars: The business process example starts with a customer filing an online complaint regarding problems with a car that they rented in the past. The customer uses a Web-based system called Online Complaint Interface (OCI) and submits a complaint form (online). Each morning, the Assistant Manager prints a hard copy of the complaint forms received the previous business day. (S)he then places that complaint form in a box for later processing, together with other complaint forms. (Paragraph 1)
Each day at 11 a.m., the Assistant Manager of the rental company reviews every complaint form printed that morning, using a manual containing several rules for reviewing complaints. Those rules had been devised so that certain complaints could be filtered out (e.g., complaints not related to car maintenance problems) before they progressed any further in the business process. (Paragraph 2)
The Assistant Manager meets with the Manager every day at 2 p.m., and hand delivers each reviewed complaint form to the Manager and informs the Manager about any complaints that need additional review (by the Manager). The rental companys Manager reviews the complaint form only if the Assistant Manager recommends such a review. This additional review is completed by the Manager by end of the next business day and the Managers reviews are shared with the Assistant Manager. (Paragraph 3)
The rental companys Manager meets with the Maintenance Manager every day at 3 p.m., and hand-delivers each reviewed complaint form. The Maintenance Manager is the main point of contact in the company's maintenance department, which is the organizational unit that processes reviewed customer complaints. The Maintenance Manager currently does not review any complaint forms. (Paragraph 4)
The Maintenance Manager then, upon receipt of a reviewed complaint form, places the form in a box for processing by the Data Entry Staff (DES). The DES inputs the data into a software system called the Predictive Maintenance Program (PMP). (Paragraph 5)
The PMP costs the rental company approximately $150,000. It incorporates artificial intelligence algorithms that operate on predictive maintenance rules. The algorithms allow the PMP to create a schedule of predictive maintenance activities (called 'jobs'). Completing these jobs reduces maintenance costs to a minimum while also reducing the likelihood of future car problems occurring while the cars are with the customers of the car rental company. Each job has a pending status when the job is yet to be completed. The algorithm rules of PMP are dynamically and automatically updated based on: (a) each new complaint processed through the system and (b) details about completed predictive maintenance activities. Since the algorithm rules of PMP are dynamically and automatically updated, even if the same complaint is input into PMP on two different days, the order and number of jobs generated by PMP can vary from day to day. (Paragraph 6)
As mentioned earlier in paragraph 5, the DES inputs data from the complaint form into PMP. Then, PMP generates the schedule of predictive maintenance jobs. The DES then logs into the PMP and prints the jobs as a set of pages (one page per job). These jobs are organized according to the order of execution prescribed by PMP. The DES collects the printouts of the predictive maintenance jobs. (Paragraph 7)
The DES then places those pages in a box. The box is located at the entrance of the workshop used by the mechanics in the maintenance department. (Paragraph 8) A team of mechanics then processes each predictive maintenance job generated by PMP. Upon completion of each job, a mechanic who worked on the job accesses the PMP software using their login ID and password. The mechanic then enters details about each completed job in the PMP. These details include the name of the mechanic who completed the job and the time of job completion. (Paragraph 9) The PMP then automatically changes the status of the job from pending to completed and keeps track of when the job was completed by which mechanic. At the end of each month, the PMP generates a report of predictive maintenance jobs that were completed.

Fix the diagram through the article please
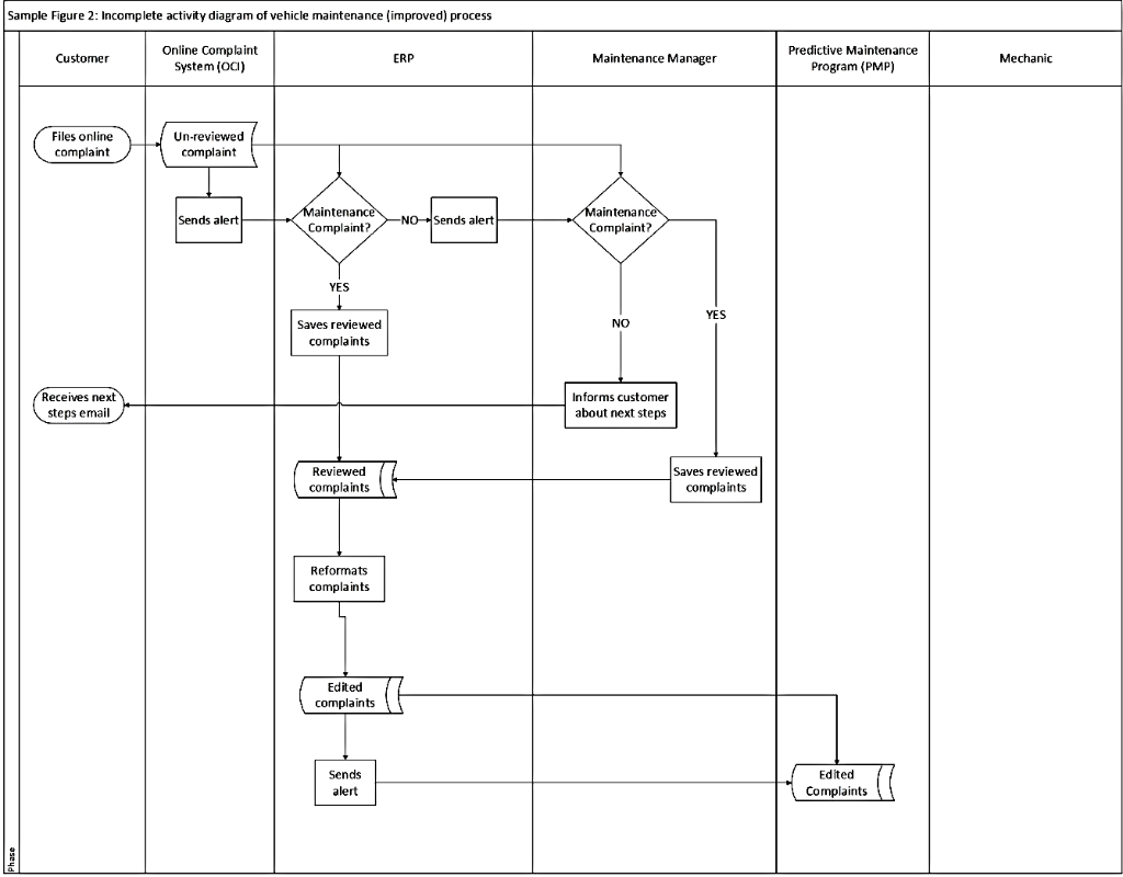
Sample Figure 2: Incomplete activity diagram of vehicle maintenance (improved) process Online Complaint System (OCI) Customer Files online complaint Receives next steps email Un-reviewed complaint Sends alert Maintenance Complaint? YES Saves reviewed complaints Reviewed complaints Reformats complaints Edited complaints Sends alert ERP -NO-Sends alert Maintenance Manager Maintenance Complaint? NO Informs customer about next steps YES Saves reviewed complaints Predictive Maintenance Program (PMP) Edited Complaints MechanicStep by Step Solution
There are 3 Steps involved in it
Get step-by-step solutions from verified subject matter experts
