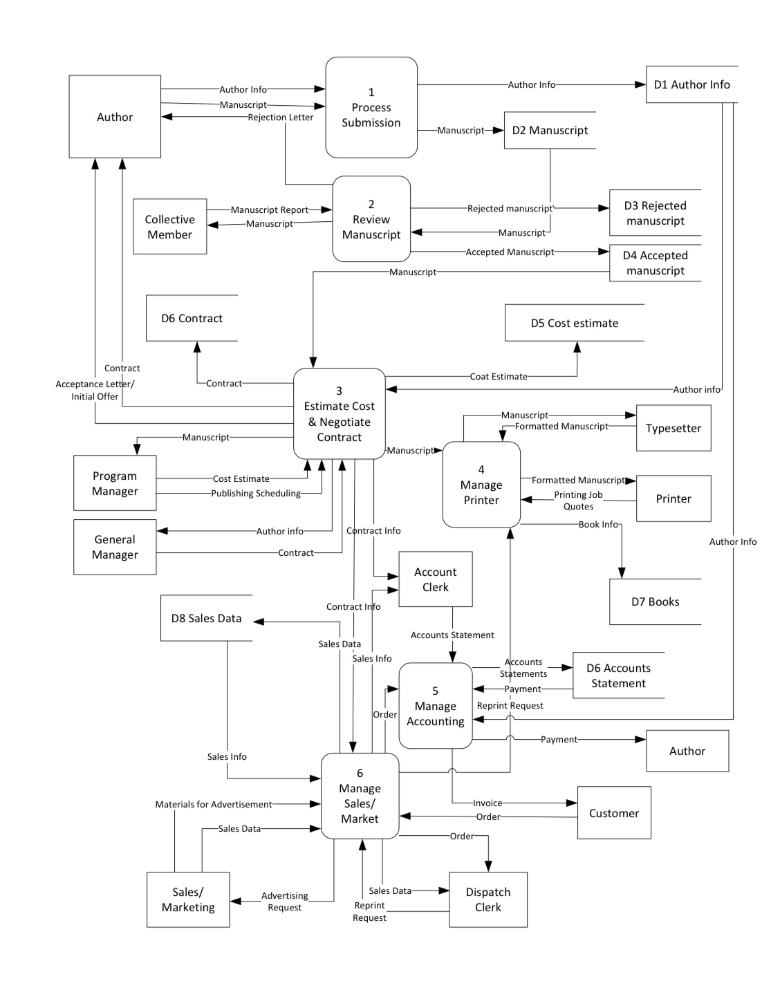
Question: 1 . Add implementation references - Using the existing logical DFD , add the way in which the data stores, data flows, and processes will
Add implementation references Using the existing logical DFD add the way in which the data stores, data flows, and processes will be implemented to each component.
Draw a humanmachine boundary Draw a line to separate the automated parts of the system from the manual parts.
Add systemrelated data stores, data flows, and processes Add systemrelated data stores, data flows, and processes to the model components that have little to do with the business process
Update the data elements in the data flows Update the data flows to include systemrelated data elements.
Update the metadata in the CASE repository Update the metadata in the CASE repository to include physical characteristics.
Step by Step Solution
There are 3 Steps involved in it
1 Expert Approved Answer
Step: 1 Unlock
Question Has Been Solved by an Expert!
Get step-by-step solutions from verified subject matter experts
Step: 2 Unlock
Step: 3 Unlock
