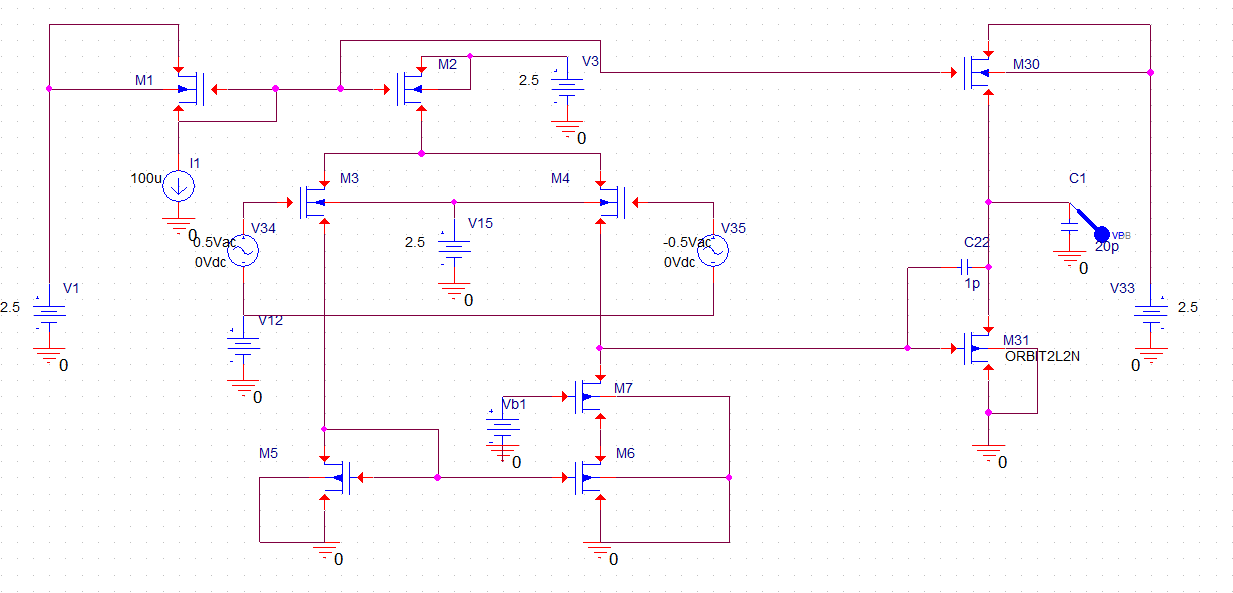
Question: 1 . Is this circuit an inverting amplifier or a non - inverting amplifier? 2 . The frequency response about phase shows a range of
Is this circuit an inverting amplifier or a noninverting amplifier? The frequency response about phase shows a range of to degrees. Can I calculate the phase margin based on degrees? Where is wpx
Step by Step Solution
There are 3 Steps involved in it
1 Expert Approved Answer
Step: 1 Unlock
Question Has Been Solved by an Expert!
Get step-by-step solutions from verified subject matter experts
Step: 2 Unlock
Step: 3 Unlock
