Question: 1) Specify audit objectives and audit procedures (test), for the Accuracy assertion for Accounts Payable & Inventory *side note: I need to create a test
1) Specify audit objectives and audit procedures (test), for the Accuracy assertion for Accounts Payable & Inventory
*side note: I need to create a test using Alteryx. But I don't know what types of tests I should do for Accuracy for accounts payable and inventory. I just need help figuring out what to test on and I can do the actual testing in Alteryx.

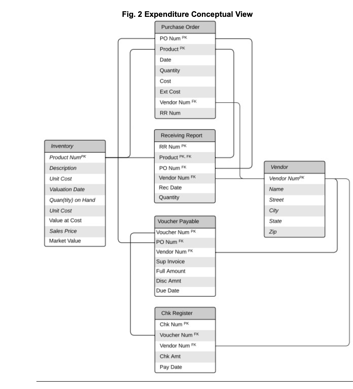
Fig. 2 Expenditure Conceptual View \begin{tabular}{|l|} \hline Purchase Order \\ \hline PO Num PK \\ Product PK \\ Date \\ Quantity \\ Cost \\ Ext Cost \\ Vendor Num FK \\ RR Num \end{tabular} \begin{tabular}{|l|} \hline Inventory \\ \hline Product NumPK \\ Description \\ Unit Cost \\ Valuation Date \\ Quan(tity) on Hand \\ Unit Cost \\ Value at Cost \\ Sales Price \\ Market Value \\ \hline \end{tabular} Voucher Num PK \begin{tabular}{|l|} \hline Receiving Report \\ \hline RR Num PK \\ Product PK, FK \\ PO Num FK \\ Vendor Num FK \\ Rec Date \\ Quantity \\ \hline \end{tabular} Voucher Payable PO Num FK Vendor Num FK Sup Invoice Full Amount Disc Amnt Due Date \begin{tabular}{|l|} \hline Chk Register \\ \hline Chk Num PK \\ Voucher Num FK \\ Vendor Num FK \\ Chk Amt \\ Pay Date \\ \hline \end{tabular}
Step by Step Solution
There are 3 Steps involved in it
Get step-by-step solutions from verified subject matter experts
