Question: 1). Use the above Materials Requirement Planning (MRP) answer the question a). What is the Projected Available Balance for Item A in period 11.. b).

1). Use the above Materials Requirement Planning (MRP) answer the question
a). What is the Projected Available Balance for Item A in period 11..
b). In what period does Item B have a Gross Requirements..
c). What is the amount of the Gross Requirements for item B..
d). In what period does Item C have a Gross Requirements..
e). What is the amount of the Gross Requirements for Item C..
f). What is the Projected Available Balance for Item C in period 11..
g). What is the Projected Available Balance for Item D in period 4..
h). What is the amount of the Planned Order Release in period 4..
i). What is the Net Requirements for Item D in period 8..
j). What is the Projected Available Balance for Item D in period 11..
k). What is the amount of the Planned Order Release for Item D in period 5..
l). What is the Gross Requirement for Item E in period 5..
m). What is the Projected Available Balance for Item E in period 11..
n). What is the Net Requirements for Item E in period 7..
o). What is the amount of the Planned Order Release for Item E in period 3..
p). What is the sum of the Gross Requirements for Item F on the worksheet..
q). What is the Net Requirement for Item F in period 6..
r). What is the Projected Available Balance for Item F in period 11..
s). What is the amount of the Planned Order Release for Item F in period 1..
t). What is the sum of the Planned Order Releases for Item G..
u). What is the Gross Requirements for Item G in period 8..
v). What is the Projected Available Balance for Item G in period 4..
w). What is the Projected Available Balance for Item G in period 6..
x). What is the Projected Available Balance for Item G in period 11..
y). What is the Net Requirement for Item G in period 7..
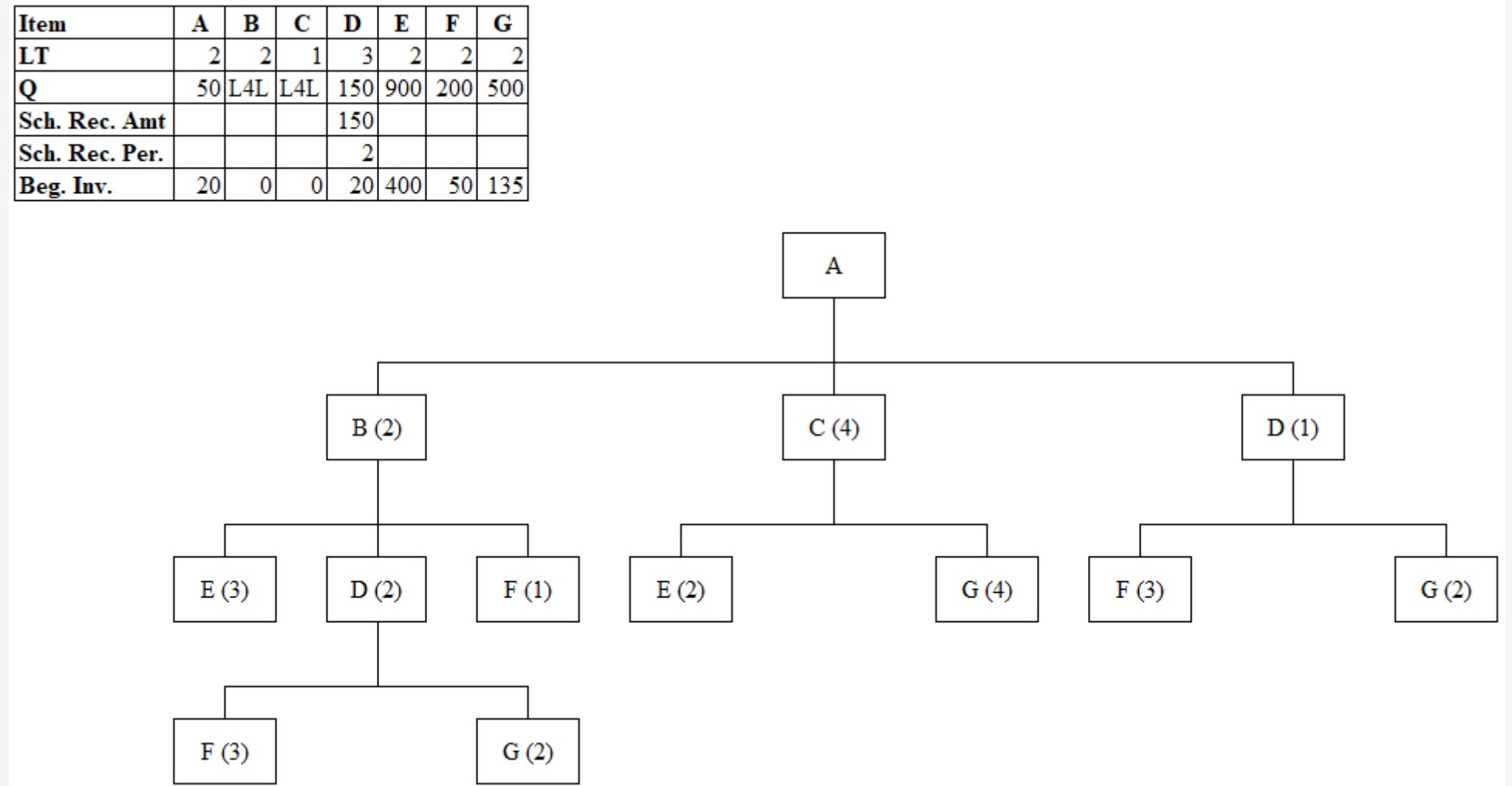
F E 2 900 2 200 G 2 500 Ch9: Material Requirements Planning (MRP) Blackboard Assignment Item A B D Lead Time (LT) 2 2 1 3 Order Quantity (0) 50 L4L LAL 150 Scheduled receipts (Amount) 150 Scheduled receipts (Period) Period 2 Projected Available Balance 20 0 20 You require 100 units of Item A in Period 10. 0 400 50 135 1 You need 100 units of A in week 10. 1 2 3 4 4. 5 6 7 8 9 9 11 10 100 Item: A LT=2 0-50 Item: B LT-2 Q=L4L Item: C LT=1 Q-L4L Item: D 150 LT-3 Period Gross requirements Scheduled receipts Projected Available Balance 20 Net requirements Planned order receipts Planned order releases Gross requirements Scheduled receipts Projected Available Balance 0 Net requirements Planned order receipts Planned order releases Gross requirements Scheduled receipts Projected Available Balance 0 Net requirements Planned order receipts Planned order releases Gross requirements Scheduled receipts Projected Available Balance 20 Net requirements Planned order receipts Planned order releases Gross requirements Scheduled receipts Projected Available Balance 400 Net requirements Planned order receipts Planned order releases Gross requirements Scheduled receipts Projected Available Balance 50 Net requirements Planned order receipts Planned order releases Gross requirements Scheduled receipts Projected Available Balance 135 Net requirements Planned order receipts Planned order releases Q-150 Item: E LT-2 Q-900 Item: F LT-2 Q-200 Item: G LT-2 0-500 3 2 2 Item LT Q Sch. Rec. Amt Sch. Rec. Per. Beg. Inv. A B C D E F G 2 2 1 3 2 2 2 50|L4L L4L 150 900 200 500 150 2 20 0 0 20 400 50 135 A B (2) C (4) D (1) E (3) D (2) F (1) E (2) G (4) F (3) G (2) F (3) G (2) F E 2 900 2 200 G 2 500 Ch9: Material Requirements Planning (MRP) Blackboard Assignment Item A B D Lead Time (LT) 2 2 1 3 Order Quantity (0) 50 L4L LAL 150 Scheduled receipts (Amount) 150 Scheduled receipts (Period) Period 2 Projected Available Balance 20 0 20 You require 100 units of Item A in Period 10. 0 400 50 135 1 You need 100 units of A in week 10. 1 2 3 4 4. 5 6 7 8 9 9 11 10 100 Item: A LT=2 0-50 Item: B LT-2 Q=L4L Item: C LT=1 Q-L4L Item: D 150 LT-3 Period Gross requirements Scheduled receipts Projected Available Balance 20 Net requirements Planned order receipts Planned order releases Gross requirements Scheduled receipts Projected Available Balance 0 Net requirements Planned order receipts Planned order releases Gross requirements Scheduled receipts Projected Available Balance 0 Net requirements Planned order receipts Planned order releases Gross requirements Scheduled receipts Projected Available Balance 20 Net requirements Planned order receipts Planned order releases Gross requirements Scheduled receipts Projected Available Balance 400 Net requirements Planned order receipts Planned order releases Gross requirements Scheduled receipts Projected Available Balance 50 Net requirements Planned order receipts Planned order releases Gross requirements Scheduled receipts Projected Available Balance 135 Net requirements Planned order receipts Planned order releases Q-150 Item: E LT-2 Q-900 Item: F LT-2 Q-200 Item: G LT-2 0-500 3 2 2 Item LT Q Sch. Rec. Amt Sch. Rec. Per. Beg. Inv. A B C D E F G 2 2 1 3 2 2 2 50|L4L L4L 150 900 200 500 150 2 20 0 0 20 400 50 135 A B (2) C (4) D (1) E (3) D (2) F (1) E (2) G (4) F (3) G (2) F (3) G (2)
Step by Step Solution
There are 3 Steps involved in it
Get step-by-step solutions from verified subject matter experts
