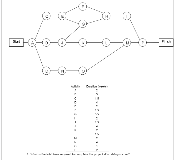
Question: 1. What is the total time required to complete the project if no delays occur

1. What is the total time required to complete the project if no delays occur
Step by Step Solution
There are 3 Steps involved in it
1 Expert Approved Answer
Step: 1 Unlock
Question Has Been Solved by an Expert!
Get step-by-step solutions from verified subject matter experts
Step: 2 Unlock
Step: 3 Unlock
