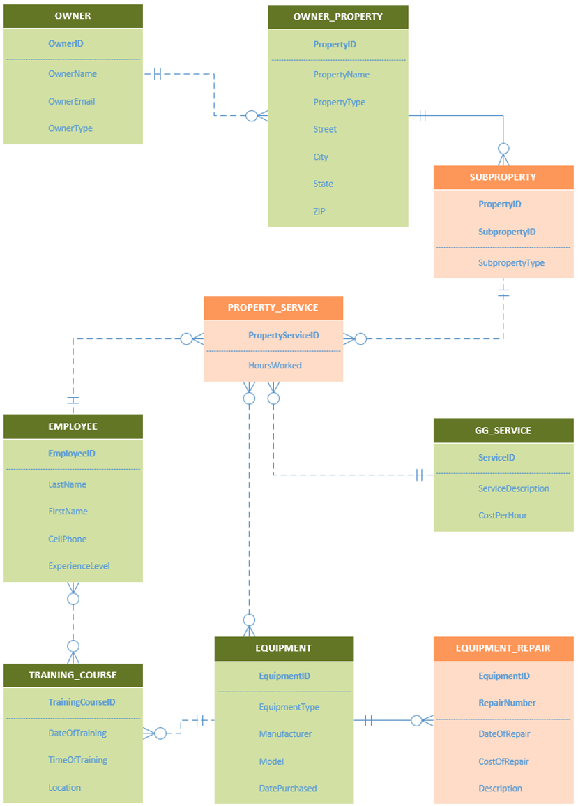
Question: 3 . Document referential integrity constraint enforcement, using Figure 5 - 2 9 as a guide. Show all images Show all images Show all images
Document referential integrity constraint enforcement, using Figure as a guide.
Step by Step Solution
There are 3 Steps involved in it
1 Expert Approved Answer
Step: 1 Unlock
Question Has Been Solved by an Expert!
Get step-by-step solutions from verified subject matter experts
Step: 2 Unlock
Step: 3 Unlock
