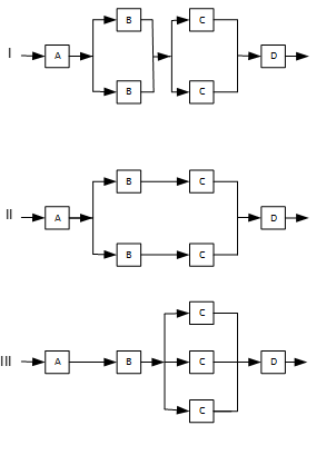
Question: 3 . Three basic system configurations are shown in the figure below. Determine the reliability of each and rank them in order ( i .
Three basic system configurations are shown in the figure below. Determine the reliability of each and rank them in order ie the configuration with the highest reliability first The individual reliability values for each of the configuration components are:
Subsystem A
Subsystem B
Subsystem C
Subsystem D
Step by Step Solution
There are 3 Steps involved in it
1 Expert Approved Answer
Step: 1 Unlock
Question Has Been Solved by an Expert!
Get step-by-step solutions from verified subject matter experts
Step: 2 Unlock
Step: 3 Unlock
