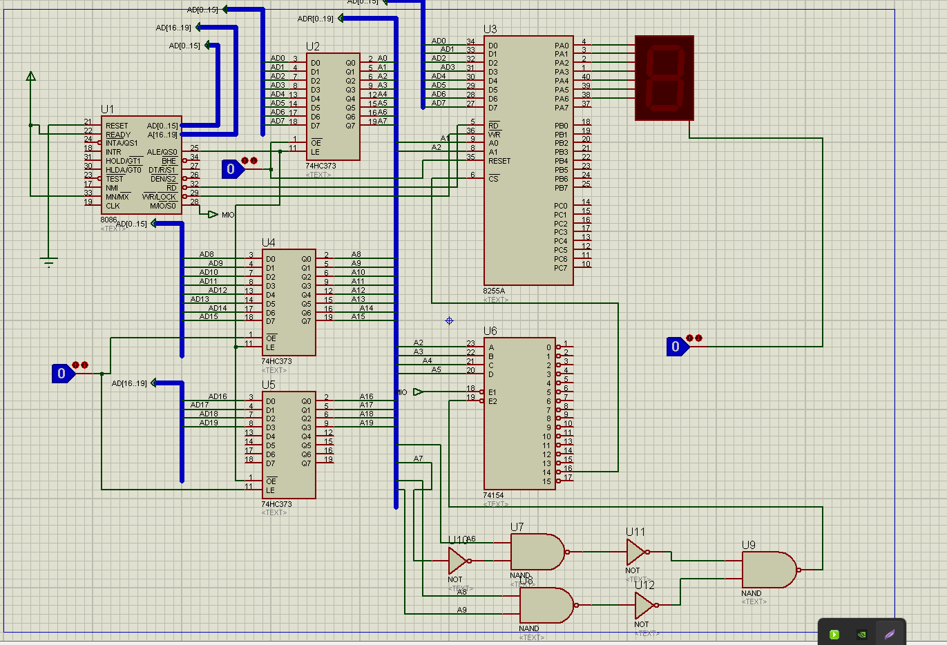
Question: 4 . Write an assembly language program to do the following tasks using a single switch. SW - ON 7 - Segment display displays number
Write an assembly language program to do the following tasks using a single switch.
SWON Segment display displays number from F
SWOFF Segment display displays number from F
data segment
array db FHHBHFHHDHDHHFHFH
data ends
code segment
assume cs: code, ds:data
start:
mov axdata
mov dsax
mov cx
mov si offset array
again:
mov alsi
mov dxh
out dxal
call delay
inc si
loop again
jmp start
delay:
push cx
mov cxfh
up:
push cx
mov cxfffh
up:
nop
loop up
pop cx
loop up
pop cx
ret
code ends
end start
Step by Step Solution
There are 3 Steps involved in it
1 Expert Approved Answer
Step: 1 Unlock
Question Has Been Solved by an Expert!
Get step-by-step solutions from verified subject matter experts
Step: 2 Unlock
Step: 3 Unlock
