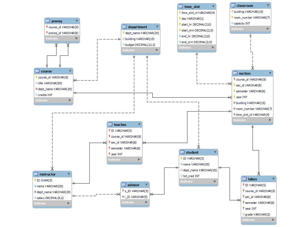
Question: 4.Create triggers for credits change, the trigger should be activated before the database is updated and should prevent any change of course credits. The trigger


4.Create triggers for credits change, the trigger should be activated before the database is updated and should prevent any change of course credits. The trigger should display an appropriate massage. (1 Mark)
Step by Step Solution
There are 3 Steps involved in it
Get step-by-step solutions from verified subject matter experts
