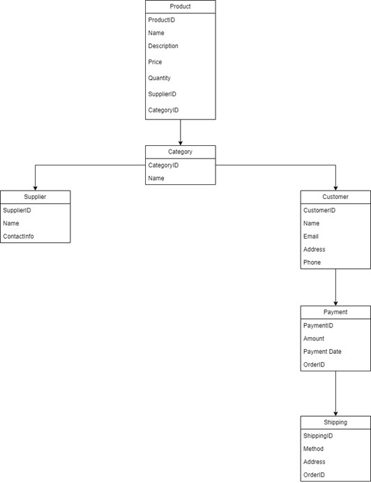
Question: 6 . Provide Data Flow Diagram showing the primary documents and tasks of the system and the flow of data among them. ( Attached picture
Provide Data Flow Diagram showing the primary documents and tasks of the system and the flow of data among them. Attached picture is the ERD that can be referred on drawing the flow diagram Please draw the diagram by hand for clear understanding. will give upvote. Please help
Step by Step Solution
There are 3 Steps involved in it
1 Expert Approved Answer
Step: 1 Unlock
Question Has Been Solved by an Expert!
Get step-by-step solutions from verified subject matter experts
Step: 2 Unlock
Step: 3 Unlock
