Question: 7-16. Figure 7-14 is a system flowchart for Maple Mountain View's purchase order event. Prepare a narrative to accompany the flowchart describing this purchase order
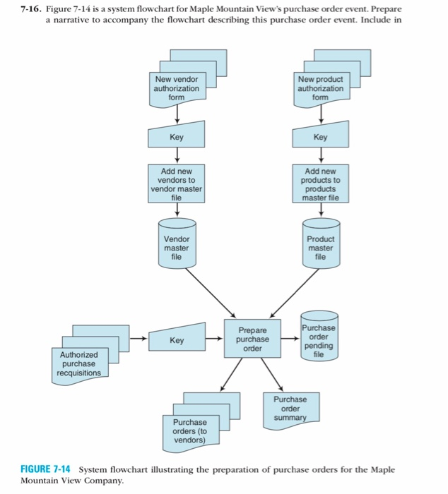
7-16. Figure 7-14 is a system flowchart for Maple Mountain View's purchase order event. Prepare a narrative to accompany the flowchart describing this purchase order event. Include in New vendor authorization form New product authorization form Key Key Add new vendors to vendor master Add new products to products master file file Vendor master file Product master file Prepare purchase Order Purchase order pending Authorized purchase recquisitions Purchase order summary Purchase orders (to vendors) FIGURE 7-14 System flowchart illustrating the preparation of purchase orders for the Maple Mountain View Company
Step by Step Solution
There are 3 Steps involved in it
Get step-by-step solutions from verified subject matter experts
