Question: 8a. What will the following program display? list 11, 35, 6 DISPLAY ( mystery (list) PROCEDURE mystery ( list ) total list [ 2 ]


![2 ] FOR EACH item in list if item MOD 2 =](https://dsd5zvtm8ll6.cloudfront.net/si.experts.images/questions/2024/09/66f45494302c9_46766f45493c0e6d.jpg)

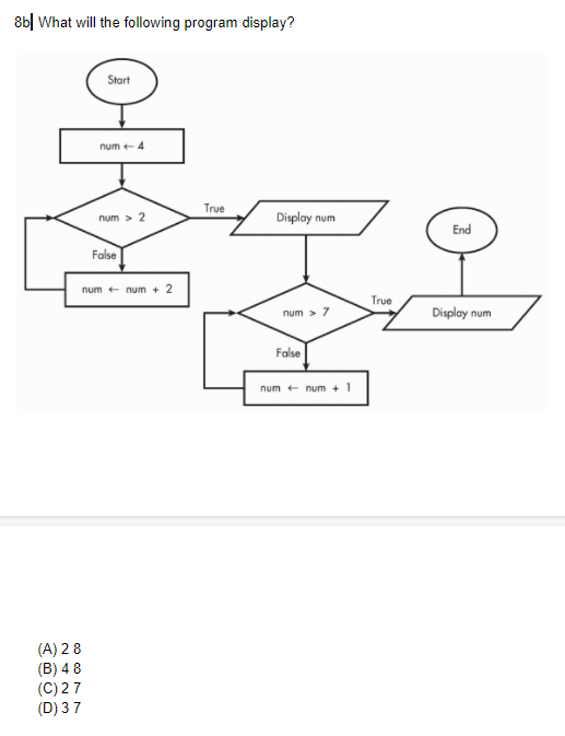
8a. What will the following program display? list 11, 35, 6 DISPLAY ( mystery (list) PROCEDURE mystery ( list ) total list [ 2 ] FOR EACH item in list if item MOD 2 = 1 total = total + item RETURN total (A) 95 (B) 81 (C) 41 (D) 35 86| What will the following program display? Start num 4 True num > 2 Display num End False numnum + 2 True num > 7 Display num False num + num + 1 (A) 2 8 (B) 48 (C)27 (D) 37 8c. What is the minimum number of lines needing to be cut to completely isolate F? H (A) 0 (B) 4 (C) 6 (D) 8 8d. Which of the following is NOT metadata for the following photo of a soccer game? 16 10 (A) The picture of the soccer game (B) The location of where the picture was taken (C) The time the picture was taken (D) The memory space taken up by the picture
Step by Step Solution
There are 3 Steps involved in it
Get step-by-step solutions from verified subject matter experts
