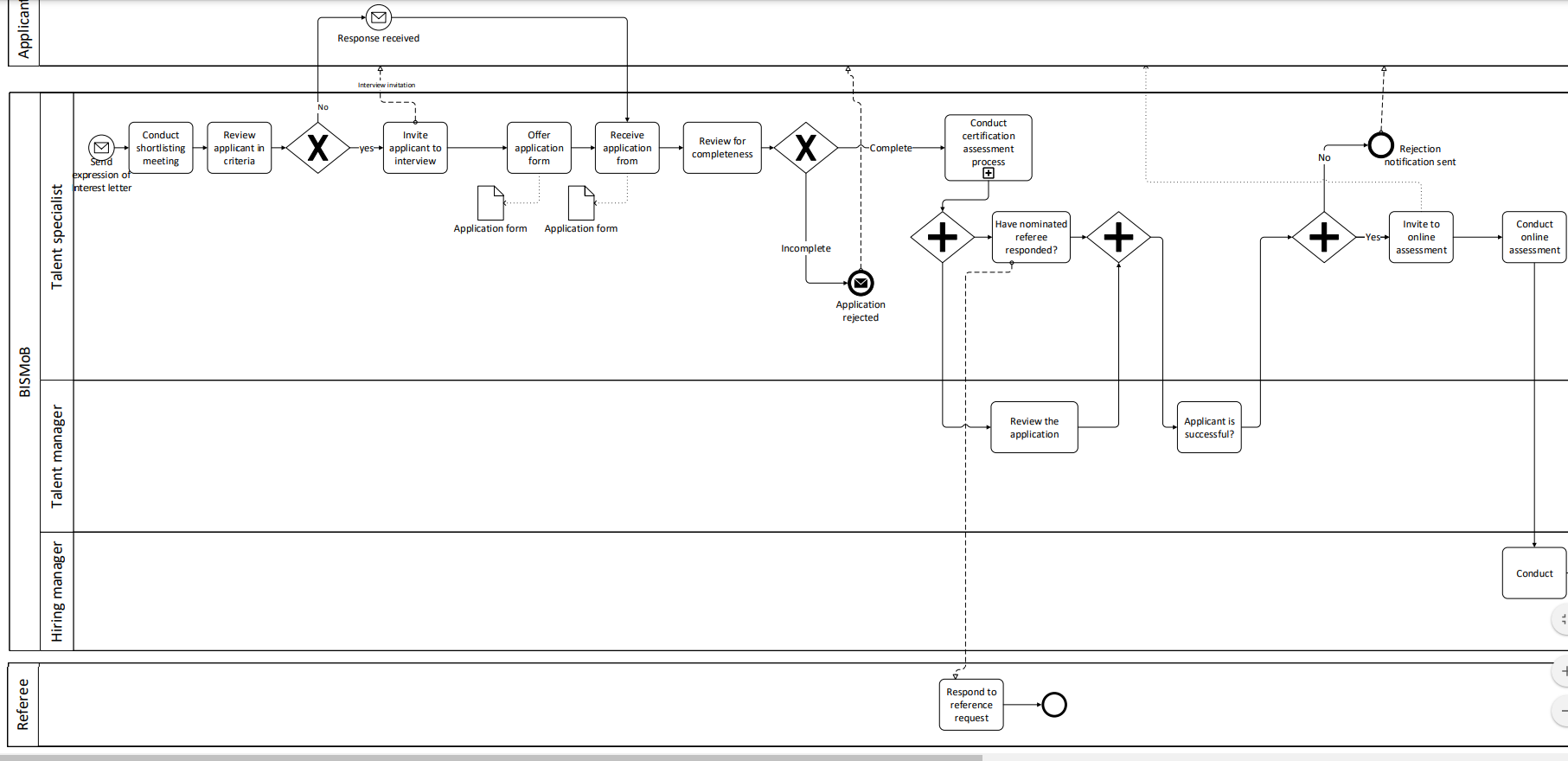
Question: A business process model was created by a staff member at BISMoB bank and it is believed to have many BPMN syntax errors (BPMN modelling
A business process model was created by a staff member at BISMoB bank and it is believed to have many BPMN syntax errors (BPMN modelling errors). As an experienced business analyst, you are asked to read the process model carefully and find the BPMN syntax errors. This document will be used to educate novice business analysts and future staff so they can improve their process modelling technique
Find 10 errors on the BPMN process model then describe why each identified error is an incorrect practice of BPMN modelling guidelines, or an incorrect BPMN construct
Please Refer to Attachment below for BPMN


Step by Step Solution
There are 3 Steps involved in it
1 Expert Approved Answer
Step: 1 Unlock
Question Has Been Solved by an Expert!
Get step-by-step solutions from verified subject matter experts
Step: 2 Unlock
Step: 3 Unlock
