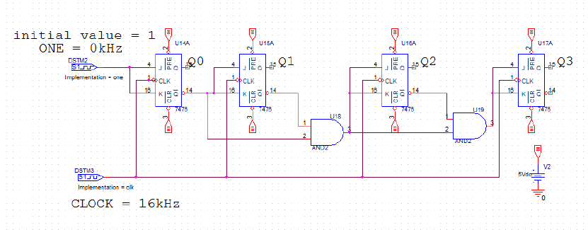
Question: a) By using the below logic circuit, write down the corresponding functions of J0, K0, J1, K1, J2, K2, J3 and K3. b) Implement function
a) By using the below logic circuit, write down the corresponding functions of J0, K0, J1, K1, J2, K2, J3 and K3.

b) Implement function f = zw + xw + xy by only using NOT and NOR gates. Show all implementation steps.
= 1 U14A U15A U16A U17A initial value ONE OkHz OSTM2 SIT Implementation - one 4 EOS 20 PREZ 4 4 93 PRE UE22 10 CLK CLK CLK >CLK 18 id 14 18 524 K CLR m 2 CLR 7478 1478 7478 U19 7478 U18 2 ANDZ ANUZ V2 5Vdc DSTV3 511 Implementation = clk I CLOCK 16kHz
Step by Step Solution
There are 3 Steps involved in it
Get step-by-step solutions from verified subject matter experts
