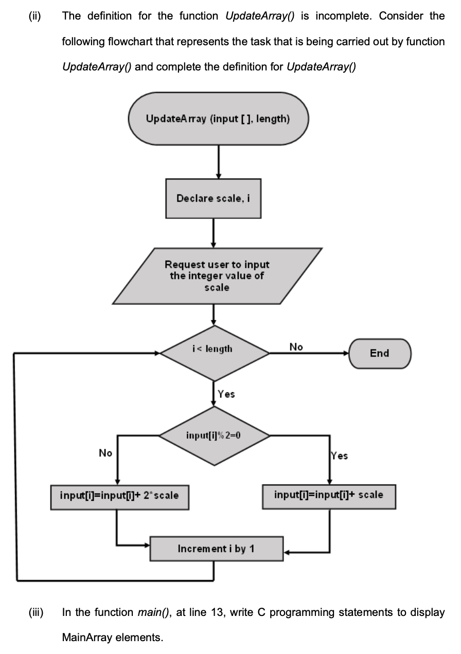
Question: (a) Consider the following code segment and complete the program: (i) Discuss What is the purpose of line 4 in the above C program. (ii)



(a) Consider the following code segment and complete the program: (i) Discuss What is the purpose of line 4 in the above C program. (ii) The definition for the function UpdateArray() is incomplete. Consider the following flowchart that represents the task that is being carried out by function MainArray elements. (b) What is displayed on the standard output when the following code is executed? Add comments to each line in the following code to explain it
Step by Step Solution
There are 3 Steps involved in it
Get step-by-step solutions from verified subject matter experts
