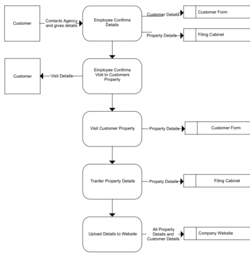
Question: a . Identify the processes. b . Identify the data flows and their directions c . And the data stores.
Step by Step Solution
There are 3 Steps involved in it
It seems there might be some confusion as I dont have access to any attached image... View full answer
Get step-by-step solutions from verified subject matter experts
