Question: A work breakdown structure is an outline of a project with varying levels of detail. It helps a project manager be certain that all products
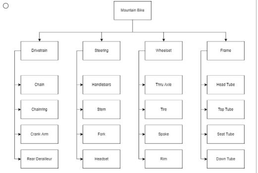
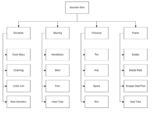
A work breakdown structure is an outline of a project with varying levels of detail. It helps a project manager be certain that all products and work elements are identified so the project can proceed smoothly. Your project is building a bicycle and I have provided several sample WBS below. You job is to select the correct WBS of the ones shown below. You say you know nothing about bicycles and how they go together? You can use the image below to get your level 3 items and some strategic Googling to get your Level 2 items. This ought to allow you to put it all together:





Step by Step Solution
There are 3 Steps involved in it
1 Expert Approved Answer
Step: 1 Unlock
Question Has Been Solved by an Expert!
Get step-by-step solutions from verified subject matter experts
Step: 2 Unlock
Step: 3 Unlock
