Question: Accounting Information Systems Read the case study below and consider Figure 1. Then answer the two questions beneath the case study. Myson and Son is
Accounting Information Systems
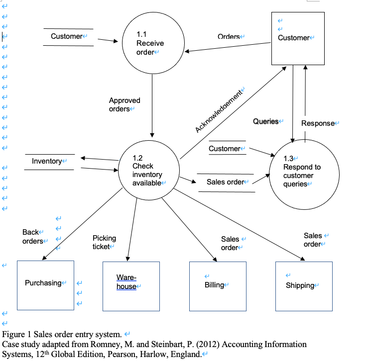
Read the case study below and consider Figure 1. Then answer the two questions beneath the case study.
Myson and Son is a small family owned store that sells smaller furniture items, like chairs, side tables, small bookcases and similar. Both the older Mr Myson and Harry had worked in the business until the end of 2016. However Harry Myson took over the business from his father at the start of 2017, which allowed his father to retire 45 years after he started the store in Geelong, Victoria. Harry was the first member of the Myson family to complete a degree. He recognised that the business was old-fashioned, and Harry was determined to modernise its processes, and maximise profit.
Harry had started to advertise all the goods on the internet through a new website that he had commissioned. He came to an arrangement with a transport business, also in Geelong, which transported the goods throughout the Victorian region, with the costs being paid by the purchaser. It was still possible to buy goods on credit, but Harry had arranged a wider pool of suppliers, so there was a greater range, and the furniture was more stylish.
Harrys father had kept thorough financial records when he ran the business, using the skills he had gained from a book-keeping course at technical college. Harry took over those records from January 1, 2017, and drew upon his business degree. Although Mr Myson had retired, it was hard for him to let go of the business. He dropped into the store most weeks, and when he did, he looked through the accounts.
Each week during his visit to the store from the end of March 2017, Mr Myson spoke about the increasing number of overdue credit payments with his son. The number of overdue debtors increased steadily during 2017, and quantity of bad debt carried had increased in comparison to 2016 when Mr Myson ran the business.
Assume that you have been called in by Mr Myson to review the sales order process to identify any control weaknesses with Harrys changed processes.
Required
a Review the case study above, and Figure 1 below. Discuss any weaknesses in the sales order process, explaining how they will impact on the business.
b Explain how the weaknesses you identified in the sales order process can be strengthened. Comment on whether the improvement/s you recommend will address Mr Mysons concerns about the business.
c Explain what kind of model appears in Figure 1, along with the strengths and weaknesses of that kind of model for representing an accounting information system.

Please don't write it by hand. Thank you
Customer Orders Customer 1.1 Receive order- Approved orders Queries Response Acknowledaemente Customer Inventory 1.2 Check inventory available 1.3 Respond to customer queries Sales order Back orders Picking ticket Sales- order Sales order Purchasing Ware- house Billinge Shipping Figure 1 Sales order entry system. Case study adapted from Romney, M. and Steinbart, P. (2012) Accounting Information Systems, 12th Global Edition, Pearson, Harlow, England. Customer Orders Customer 1.1 Receive order- Approved orders Queries Response Acknowledaemente Customer Inventory 1.2 Check inventory available 1.3 Respond to customer queries Sales order Back orders Picking ticket Sales- order Sales order Purchasing Ware- house Billinge Shipping Figure 1 Sales order entry system. Case study adapted from Romney, M. and Steinbart, P. (2012) Accounting Information Systems, 12th Global Edition, Pearson, Harlow, England
Step by Step Solution
There are 3 Steps involved in it
Get step-by-step solutions from verified subject matter experts
