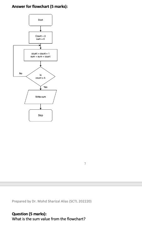
Question: Answer for flowchart ( 5 marks ) : Question ( 5 marks ) : What is the sum value from the flowchart?
Answer for flowchart marks:
Question marks:
What is the sum value from the flowchart?
Step by Step Solution
There are 3 Steps involved in it
1 Expert Approved Answer
Step: 1 Unlock
Question Has Been Solved by an Expert!
Get step-by-step solutions from verified subject matter experts
Step: 2 Unlock
Step: 3 Unlock
