Question: Answer these empty spaces below. using the information above. Fill in the blanks below. Plasatic mold, LT: 2 week Week 1 Week 2 Week 3


Answer these empty spaces below. using the information above.
- Fill in the blanks below.
| Plasatic mold, LT: 2 week | Week 1 | Week 2 | Week 3 | Week 4 | Week 5 |
| Gross Requirements GR | |||||
| Scheduled Receipts SR | |||||
| On-Hand OH | |||||
| Net Requirements NR | |||||
| Planned Order Release POR |
| Speaker | Gross Receipt |
| week 4 | 100 |
| week 5 | 120 |
| Items | Beginning On-Hand | Lead time (Week) | Scheduled Receipt |
| Blue-tooth Speaker | 1 | ||
| Plastic Mold | 180 | 2 | 10 on Week 4 |
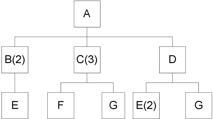
2. Consider the following product structure. Forty units of Product A are needed. How many units of B, C, D, E, F, and G are needed?

(250+150)=150 ** Leat time = the time required to make or purchase an item. I FAD TIMF =1 A B(2) C(3) D E F G E(2) G (250+150)=150 ** Leat time = the time required to make or purchase an item. I FAD TIMF =1 A B(2) C(3) D E F G E(2) G
Step by Step Solution
There are 3 Steps involved in it
1 Expert Approved Answer
Step: 1 Unlock
Question Has Been Solved by an Expert!
Get step-by-step solutions from verified subject matter experts
Step: 2 Unlock
Step: 3 Unlock
