Question: At some point in the execution of a program, registers R3, R4, R5. R6, and R7 contain Problem 2 values 50, 40, 30, 20 and


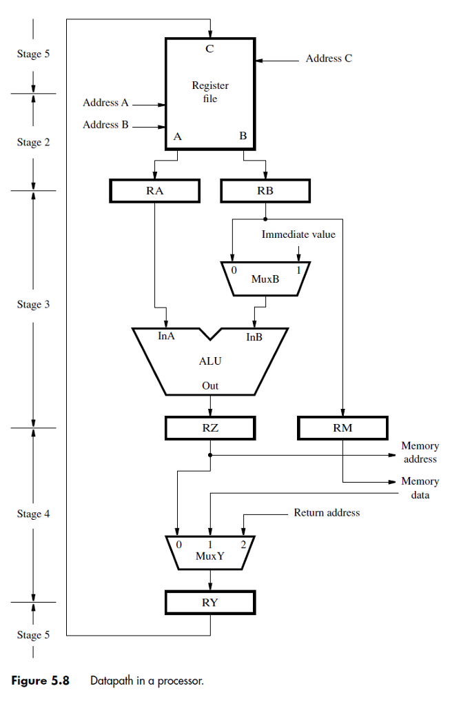
At some point in the execution of a program, registers R3, R4, R5. R6, and R7 contain Problem 2 values 50, 40, 30, 20 and 10, respectively. Show the contents of registers RA, RB. RZ, RY. RM and R7 in Figure 5.8 at the end of each clock cycle as some instructions below are fetched and executed (a) SW R6, 100(R7) ([R71+100) R6]store word (b) OR R7, R4, #5 :[R7] [R4] OR 5 At some point in the execution of a program, registers R3, R4, R5. R6, and R7 contain Problem 2 values 50, 40, 30, 20 and 10, respectively. Show the contents of registers RA, RB. RZ, RY. RM and R7 in Figure 5.8 at the end of each clock cycle as some instructions below are fetched and executed (a) SW R6, 100(R7) ([R71+100) R6]store word (b) OR R7, R4, #5 :[R7] [R4] OR 5
Step by Step Solution
There are 3 Steps involved in it
Get step-by-step solutions from verified subject matter experts
