Question: (b) Briefly explain about basic attributes and additional attributes in ERD. By referring Figure Q2, analyse and complete the ERD with the basic and additional

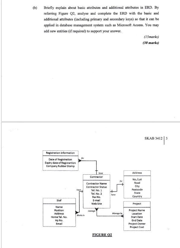
(b) Briefly explain about basic attributes and additional attributes in ERD. By referring Figure Q2, analyse and complete the ERD with the basic and additional attributes (including primary and secondary keys) so that it can be applied in database management system such as Microsoft Access. You may add new entities (if required) to support your answer. (15marks) (30 marks) SKAB 34123 834123 for Registration Information Date of Registration Expiry date of Registartion Company Rubber Stamp howe Address Contractor for No./ Lot Road City Postcode State Country Contractor Name Contractor Status Tel. No. 1 Tel. No. 2 Fax No. E-mail Web Site have have Staf mariage Manage by Name Position Address Home Tel. No. Hp No. Email Works Project Project Name Location Start Date End Date Project Owner Project Cost FIGURE 02
Step by Step Solution
There are 3 Steps involved in it
Get step-by-step solutions from verified subject matter experts
