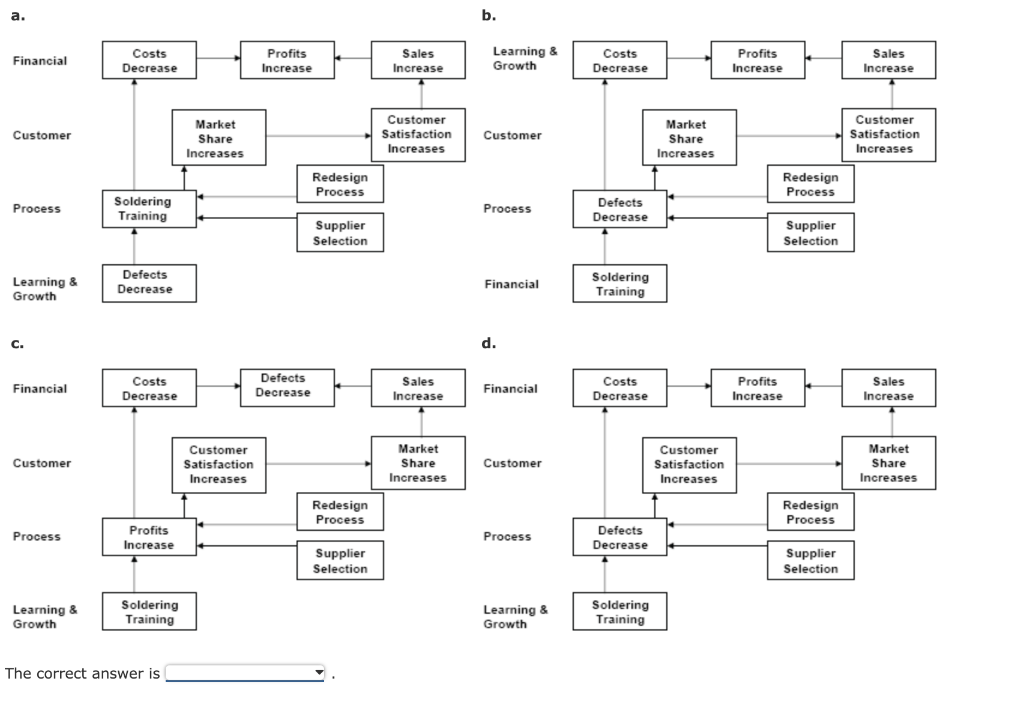
Question: Balanced Scorecard, Strategy Translation, Strategy Map, Double-Loop Feedback Bannister Company, an electronics firm, buys circuit boards and manually inserts various electronic devices into the printed


Balanced Scorecard, Strategy Translation, Strategy Map, Double-Loop Feedback Bannister Company, an electronics firm, buys circuit boards and manually inserts various electronic devices into the printed circuit board. Bannister sells its products to original equipment manufacturers. Profits for the last two years have been less than expected. Mandy Confer, owner of Bannister, was convinced that her firm needed to adopt a revenue growth and cost reduction strategy to increase overall profits. After a careful review of her firm's condition, Mandy realized that the main obstacle for increasing revenues and reducing costs was the high defect rate of her products (a 6 percent reject rate). She was certain that revenues would grow if the defect rate was reduced dramatically. Costs would also decline as there would be fewer rejects and less rework. By decreasing the defect rate, customer satisfaction would increase, causing, in turn, an increase in market share. Mandy also felt that the following actions were needed to help ensure the success of the revenue growth and cost reduction strategy: a. Improve the soldering capabilities by sending employees to an outside course. b. Redesign the insertion process to eliminate some of the common mistakes. c. Improve the procurement process by selecting suppliers that provide higher-quality circuit boards. Required: Select a strategy map that illustrates the strategy. a. a. b. b. Financial Costs Decrease Profits Increase Sales Increase Learning & Growth Costs Decrease Profits Increase Sales Increase Customer Market Share Increases Customer Satisfaction Increases Customer Market Share Increases Customer Satisfaction Increases Redesign Process Redesign Process Process Soldering Training Process Defects Decrease Supplier Selection Supplier Selection Learning & Growth Defects Decrease Financial Soldering Training C. d. Financial Costs Decrease Defects Decrease Sales Increase Financial Costs Decrease Profits Increase Sales Increase Customer Customer Satisfaction Increases Market Share Increases Customer Customer Satisfaction Increases Market Share Increases Redesign Process Redesign Process Process Profits Increase Process Defects Decrease Supplier Selection Supplier Selection Learning & Growth Soldering Training Learning & Growth Soldering Training The correct answer is
Step by Step Solution
There are 3 Steps involved in it
Get step-by-step solutions from verified subject matter experts
