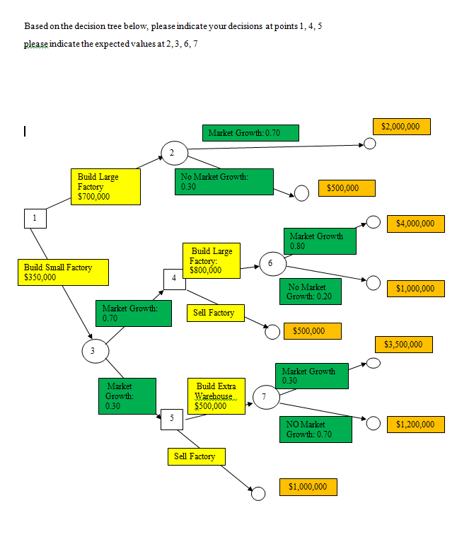
Question: Based on the decision tree below, please indicate your decisions at points 1, 4, 5 please indicate the expected values at 2, 3, 6, 7
Based on the decision tree below, please indicate your decisions at points 1, 4, 5 please indicate the expected values at 2, 3, 6, 7
*please provide response in table format

Step by Step Solution
There are 3 Steps involved in it
Get step-by-step solutions from verified subject matter experts
