Question: based on the given flowchart,do the coding and output using codeblock please do coding for this flowchart using codeblock make a coding for this flowchart

based on the given flowchart,do the coding and output using codeblock

please do coding for this flowchart using codeblock

make a coding for this flowchart

do coding for this flowchart
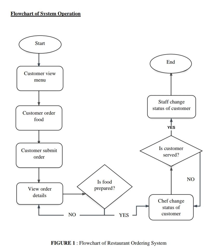
Flowchart of System Operation FIGURE 1 : Flowchart of Restaurant Ordering System
Step by Step Solution
There are 3 Steps involved in it
Get step-by-step solutions from verified subject matter experts
