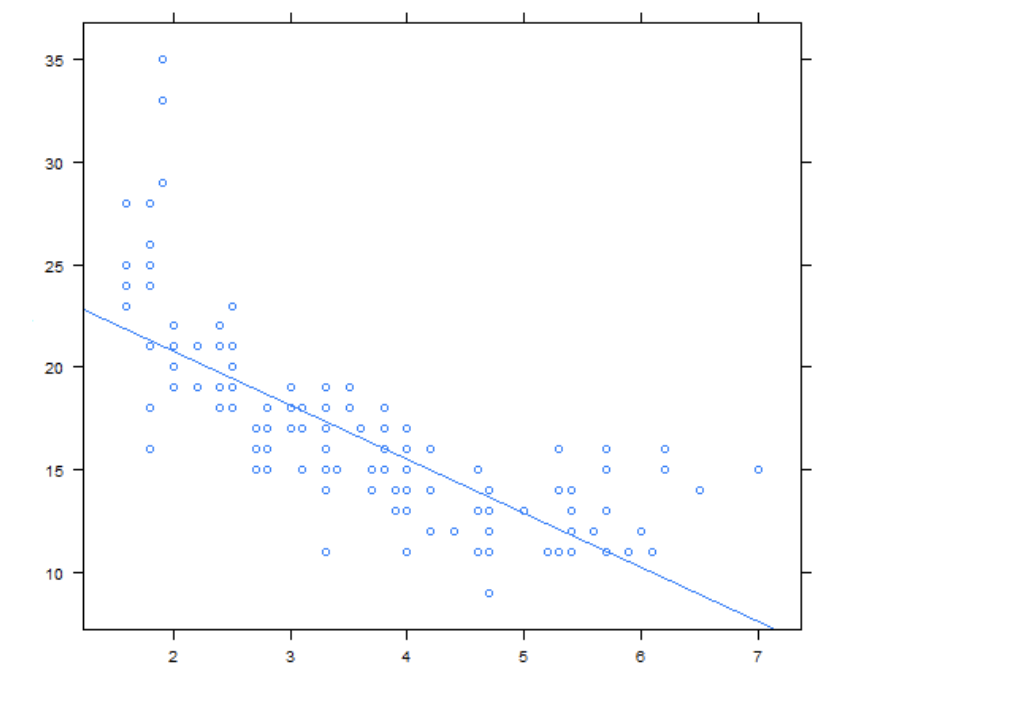
Question: Below is a scatter plot overlaid with a simple linear regression line. What can you conclude from this graph? Click here to download the image
Below is a scatter plot overlaid with a simple linear regression line. What can you conclude from this graph?
Click here to download the image associated with this question.Download Click here to download the image associated with this question.
Group of answer choices
The R-squared and slope are both negative
The intercept is positive and the slope is negative
The correlation and intercept are both negative
The residuals are negative but the intercept is positive

Step by Step Solution
There are 3 Steps involved in it
Get step-by-step solutions from verified subject matter experts
