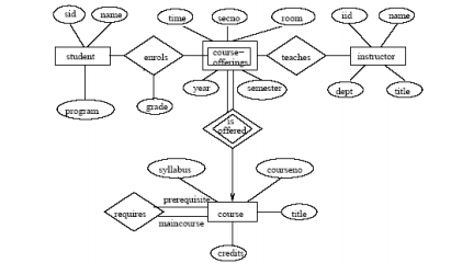
Question: Below is an E/R diagram for a university database. Construct the appropriate relational schema for this E/R diagram. Be sure to indicate the primary keys
Below is an E/R diagram for a university database. Construct the appropriate relational schema for this E/R diagram. Be sure to indicate the primary keys for each table.

sid nd student enrols teaches instructor syllabus title maacourse -T-- credat
Step by Step Solution
There are 3 Steps involved in it
Get step-by-step solutions from verified subject matter experts
