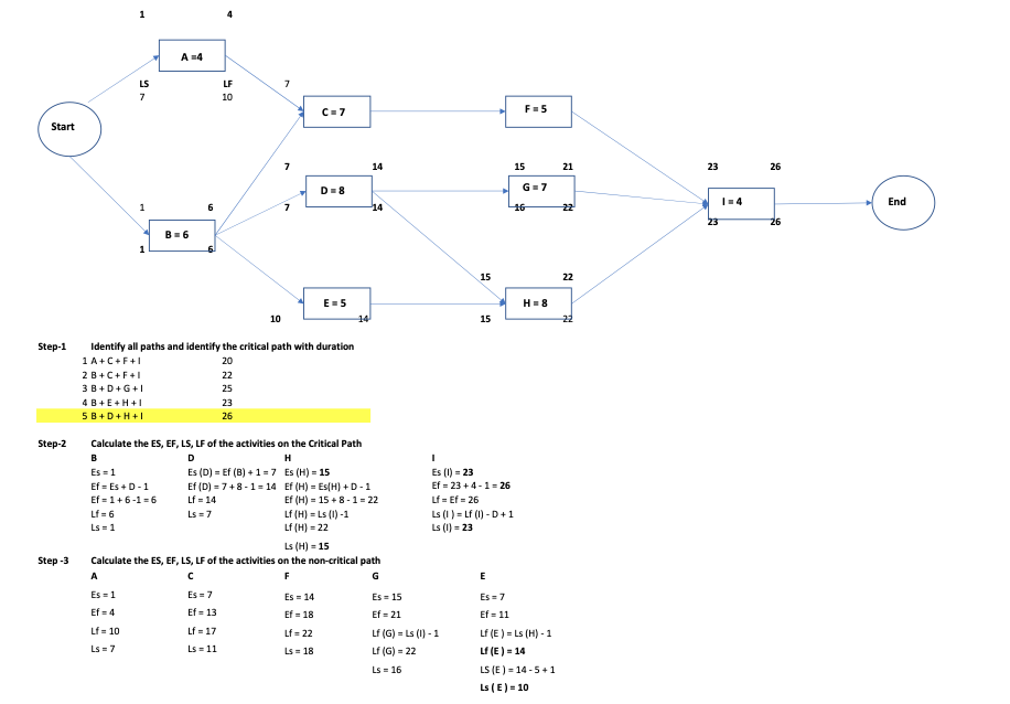
Question: Below is the example how to calculate it: - B=5 G=5 A=1 D=10 Fe7 I=6 E=5 H=4 Marking Scherme i identification of the Critical Path

Below is the example how to calculate it: -

Step by Step Solution
There are 3 Steps involved in it
1 Expert Approved Answer
Step: 1 Unlock
Question Has Been Solved by an Expert!
Get step-by-step solutions from verified subject matter experts
Step: 2 Unlock
Step: 3 Unlock
