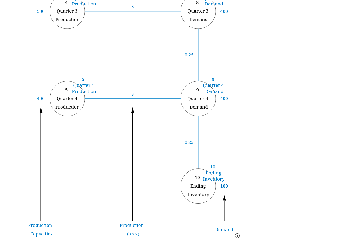
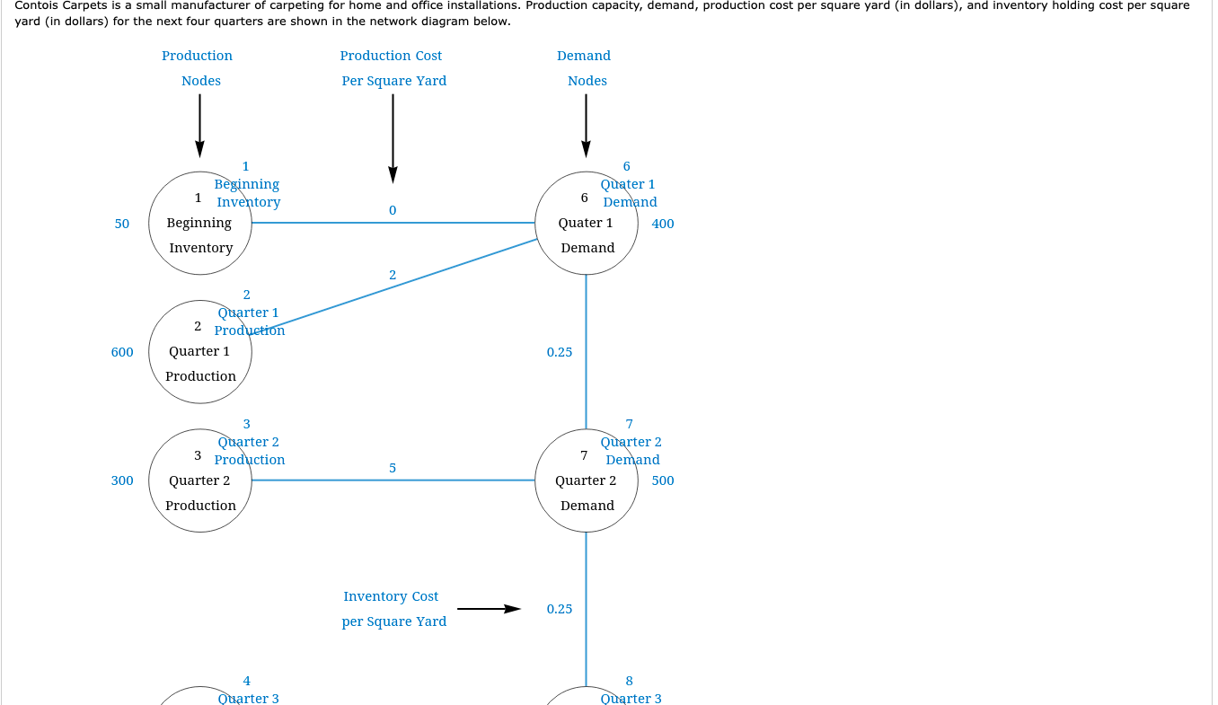
General Management Questions and Answers December 1, 2011

Expert-verified solutions to help you succeed

Showing 600 - 700 of 1507
  • 7 / 16