Question: By looking at the database designs for the current system that I added to the visuals, I would like you to create Input and Storage
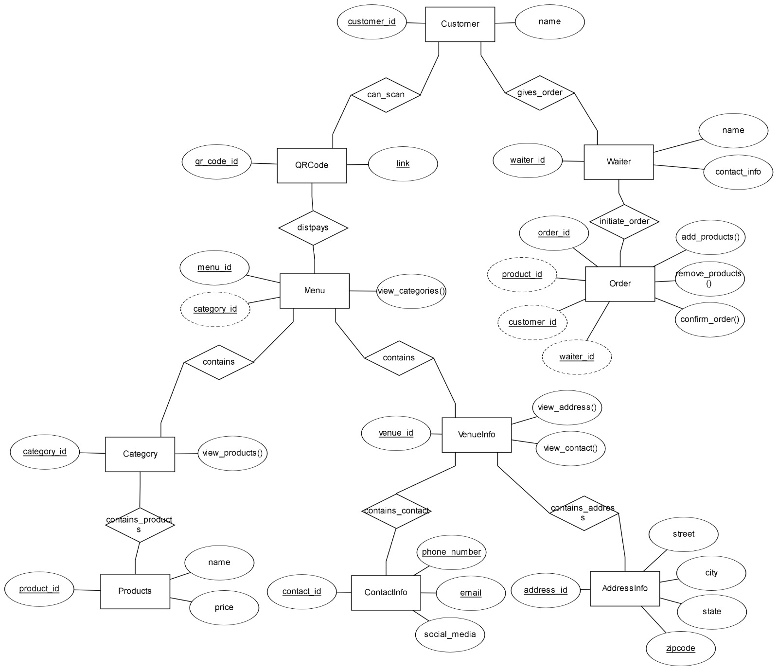
By looking at the database designs for the current system that I added to the visuals, I would like you to create Input and Storage File and Database Design IN MS ACCESS OR MS SQL Design a database for collecting, using, and storing data that you will use in the system. The database should include the logical data structure: data tables entities attributes, relationships, data dictionary, data flowcharts for the proposed system for the following features that added on the current one. PLEASE DRAW THE DIAGRAM. LIKE THE VISUALS I ADDED.
QR Codes
Generation and placement of QR codes on tables
QR code reader integrated within the mobile application
Mobile Application
User interface menu ordering, payment, profile, order history, reviews
Order management system order taking, kitchen communication, order tracking
Payment system integrations security
Locationbased services listing of venues, recommendations
User profile dietary preferences, allergies, budget
RestaurantCaf Integration
Menu management system addition updating, pricing
Order management system integration kitchen display
Rating and review system integration
Database
User information
Order history
Menu and product details
Ratings and reviews
Nutritional information
Artificial Intelligence
Personalized recommendations
Nutrition calculation
Analysis of customer needs
Chatbot
Interaction with users
Providing recommendations and answering queries
Assisting in placing orders
Step by Step Solution
There are 3 Steps involved in it
1 Expert Approved Answer
Step: 1 Unlock
Question Has Been Solved by an Expert!
Get step-by-step solutions from verified subject matter experts
Step: 2 Unlock
Step: 3 Unlock
