Question: ** C++ ** Could someone please help me write pseudo code for my flow chart? I am so behind in my class and still working

** C++ ** Could someone please help me write pseudo code for my flow chart? I am so behind in my class and still working on a project, I just can't find the time. I'm sorry if it's not the best. Any help would be greatly, very greatly, appreciated.
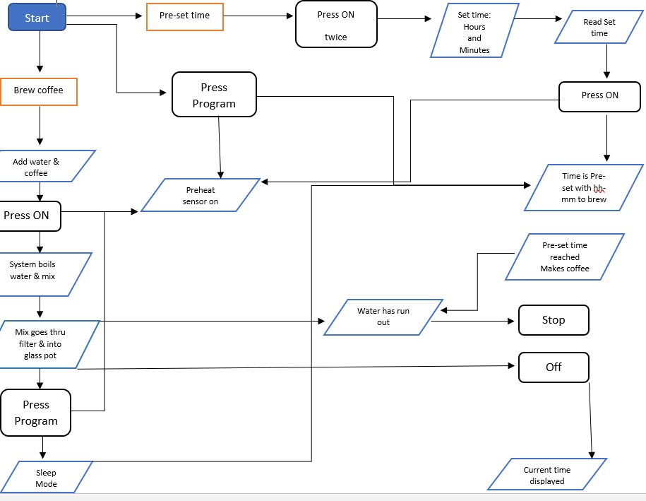
Start Pre-set time Press ON Set time: Hours and Minutes Read Set time twice Brew coffee Press Program Press ON Add water & coffee Preheat sensor on Time is Pre- set with bb mm to brew Press ON Pre-set time reached Makes coffee System boils water & mix Water has run out Stop Mix goes thru filter & into glass pot Off Press Program Sleep Mode Current time displayed Start Pre-set time Press ON Set time: Hours and Minutes Read Set time twice Brew coffee Press Program Press ON Add water & coffee Preheat sensor on Time is Pre- set with bb mm to brew Press ON Pre-set time reached Makes coffee System boils water & mix Water has run out Stop Mix goes thru filter & into glass pot Off Press Program Sleep Mode Current time displayed
Step by Step Solution
There are 3 Steps involved in it
Get step-by-step solutions from verified subject matter experts
