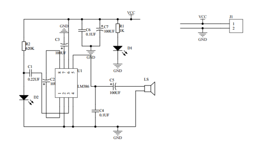
Question: Can you help me to get the basic understanding about how things work in this FM radio receiver ? Especially the LM 3 8 6
Can you help meto get the basic understanding about how things work in this FM radio receiver Especially the LM
Step by Step Solution
There are 3 Steps involved in it
1 Expert Approved Answer
Step: 1 Unlock
Question Has Been Solved by an Expert!
Get step-by-step solutions from verified subject matter experts
Step: 2 Unlock
Step: 3 Unlock
