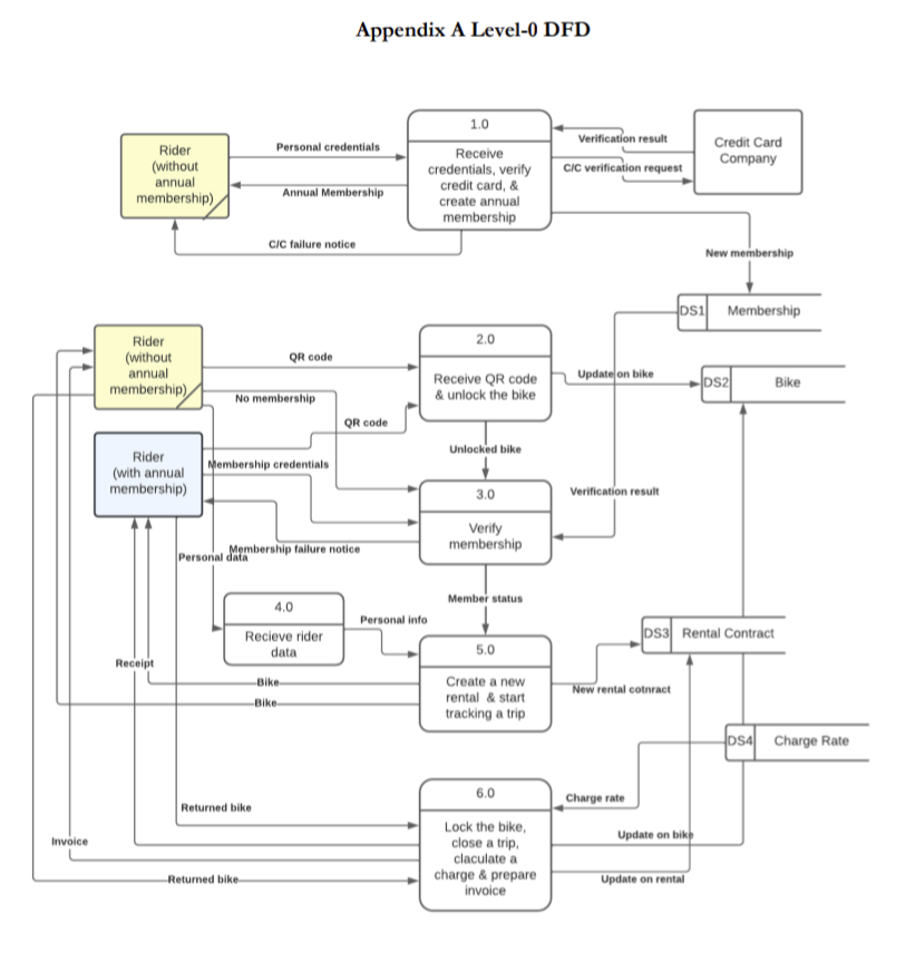
Question: Carefully review and analyze the Level - 0 DFD in Appendix A: the DFD illustrates ( automated ) Biketown Portlands bike rental process. This Level
Carefully review and analyze the Level DFD in Appendix A: the DFD illustrates automated Biketown Portlands bike rental process. This Level DFD features processes with sourcessinks and data stores.
Create Structured English for all processes if you usemake business rulesassumptions state them clearly. Some processes in DFD may be written generally so that you must use your business process knowledge to prepare Structured English Some data elements in DFD may be described in generic terms on purpose and you can specify those using your knowledge of data and data modeling. Make business assumptions if you believe needed.
Appendix A Level DFD
Step by Step Solution
There are 3 Steps involved in it
1 Expert Approved Answer
Step: 1 Unlock
Question Has Been Solved by an Expert!
Get step-by-step solutions from verified subject matter experts
Step: 2 Unlock
Step: 3 Unlock
