Question: Cc Click Save and Submit to save and submit. Click Save All Answers to save all answers. F ~~ Question Completion Status: A L A
Cc Click Save and Submit to save and submit. Click Save All Answers to save all answers. F
~~ Question Completion Status:
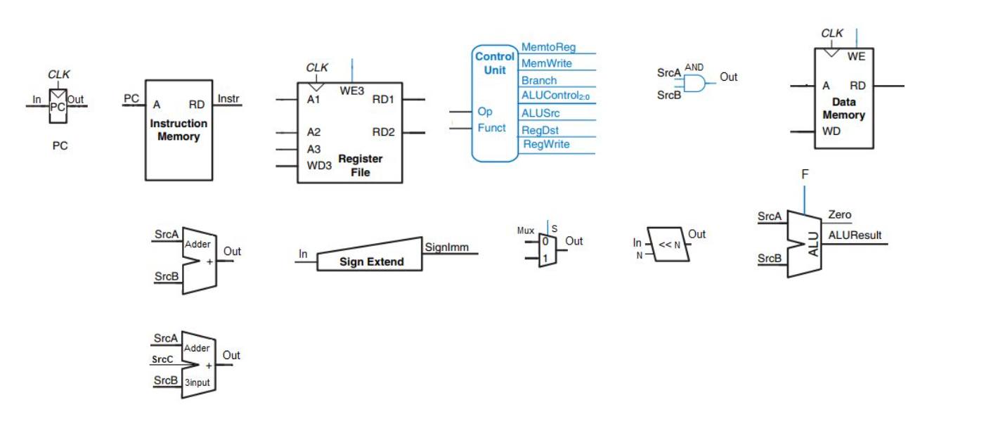
Click Save and Submit to save and submit. Click Save All Answers to save all answers.Use the minimum number of components from the above figure to implement Sll Shift left logical instruction
All the inputs and output signals of the chosen components should be connected
Step by Step Solution
There are 3 Steps involved in it
1 Expert Approved Answer
Step: 1 Unlock
Question Has Been Solved by an Expert!
Get step-by-step solutions from verified subject matter experts
Step: 2 Unlock
Step: 3 Unlock
