Question: Chada Tech is a software engineering company that specializes in custom software design and development for both domestic and international clients. You read more about
Chada Tech is a software engineering company that specializes in custom software design and development for both domestic and international clients. You read more about the company and decide this place would be a great fit for you. You are also happy to find that there is an opening for a junior developer and apply for the position immediately.
As part of the Chada Tech interview process, you are asked to complete a coding skills test to "audition" for the role. This is a typical interviewing strategy that you may encounter in the field. Companies utilize this technique to ensure candidates can in fact do what they claim they can do. Therefore, this exercise will be based on a problem similar to what you will face in the junior developer role, and you will need to come up with a solution. This is your chance to really show them what you can do!
The Chada Tech interviewing team has provided you with the following problem statement and a document containing a set of functional requirements:
Chada Tech has domestic and international clients. To meet international standardISO 8601, Chada Tech wants their clients to be able to view a 12- and a 24-hour clock on their website rather than just the standard 12-hour clock.
To stand out as a top candidate, you will need to apply program logic by creating two clocks that display simultaneously and allow for user input using secure and efficient C++ code.
Directions
Develop an object-oriented programming (OOP) application to create two clocks that display simultaneously and allow for user input using secure and efficient C++ code.
- Review the Chada Tech Clocks Functional Requirements, located in the Supporting Materials section.
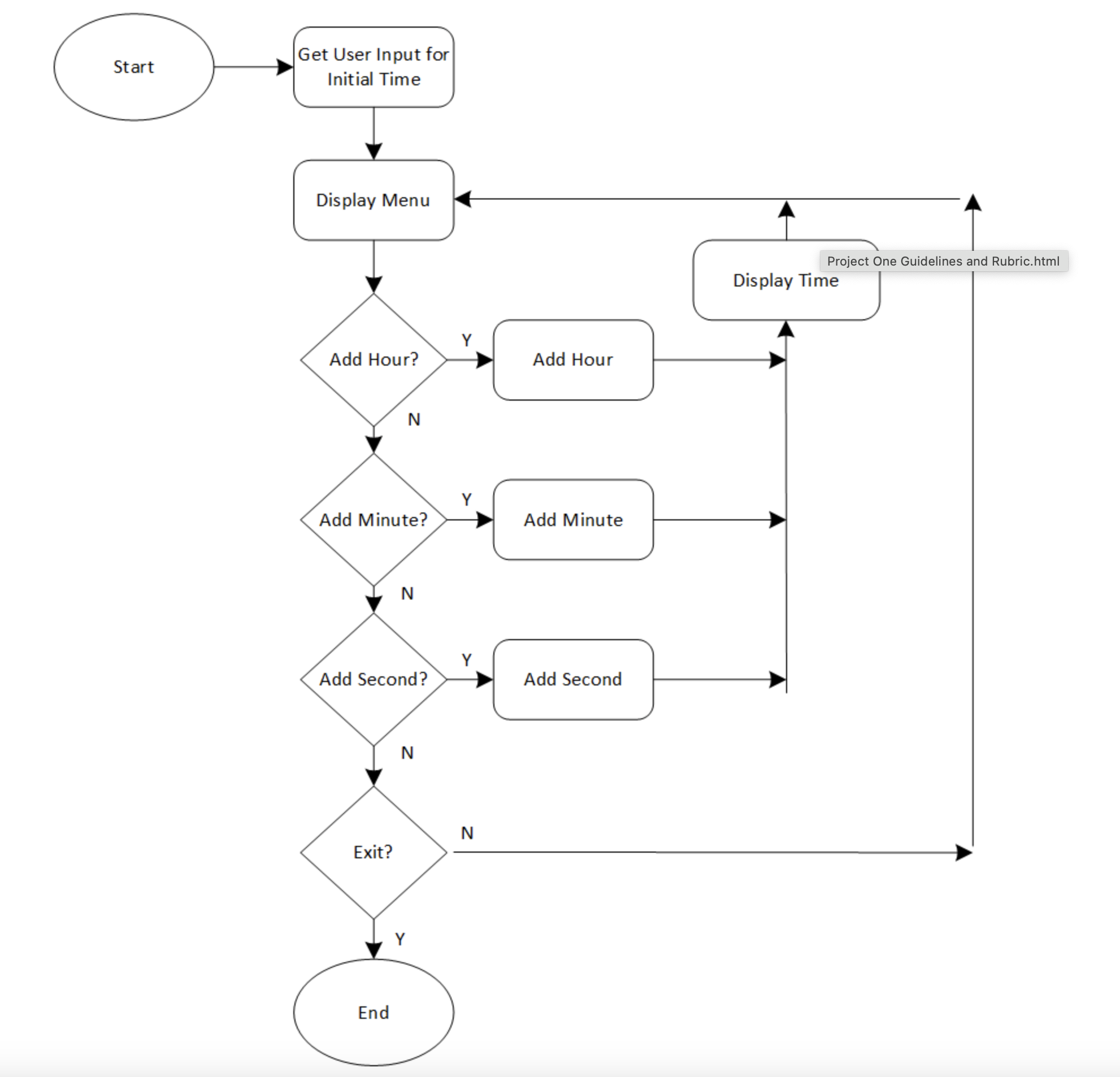
- Review the following flowchart, as it is a graphical representation of the logic you will use in relation to your application's sequence of functions.
Note:This assignment represents a simulation of clock functionality. It does not need to display your local time zone, and it does not need to run in real time or tick.
- Your code should be properly modularized and written in functions so that your main() has the least amount of code.
- Before you begin coding, remember that you must demonstrate industry standard best practices in all your code to ensure clarity, consistency, and efficiency. This includes:
- Inserting in-line comments to denote your changes and to briefly describe the functionality of the code
- Using appropriate variable, parameter, and other naming conventions throughout your code
- When your solution is finished, zip your project including all components (CPP, H, and any other files used).
Write a function for each of the following:
(format numbers as two digits.
- repeats the '*' to use in formatting your programs output.
- outputs time using 24-hour time format.
- outputs time using 12-hour time format.
- prints out the menu illustrated in the project and functional requirements documentation.
- processes user input from the menu choices in the user interface.
- displays BOTH 12- and 24-hour time formats on the interface at the same time.
- main function (main.cpp) to control your program.
- add a secondto your clock's time.
- add a minuteto your clock's time.
- add an hourto your clock's time.

Start Get User Input for Initial Time Display Menu Add Hour? Add Hour N Y Add Minute? Add Minute N Y Add Second? Add Second Exit? End N N Project One Guidelines and Rubric.html Display Time
Step by Step Solution
There are 3 Steps involved in it
Get step-by-step solutions from verified subject matter experts
