Question: Chapter concentrates on ER Diagrams with Binary Relationships. In Chapter 8, we described a database that had two entities, COURSE and INSTRUCTOR. Book was left
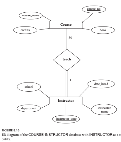
Chapter concentrates on ER Diagrams with Binary Relationships. In Chapter 8, we described a database that had two entities, COURSE and INSTRUCTOR. Book was left as an attribute of COURSE. Extend the database to include book as an entity. Attributes of book might include book title, author, price, edition, and publisher. Explore the relationships that might exist here: use in or by, write, teach, and so on.
Draw an ER diagram with at least two relationships, one of them ternary. What would be some attributes of the relationships?

Thank you.
course no course_name Course credits book teach date hired school Instructor department instructor name instructor ssno FIGURE 8.10 ER dia entity NSRCTORdINSRUCTO
Step by Step Solution
There are 3 Steps involved in it
Get step-by-step solutions from verified subject matter experts
