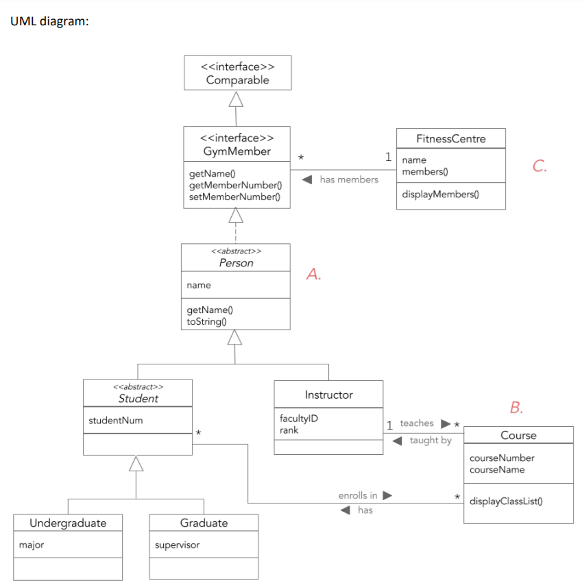
Question: CODE IN JAVA UML diagram: > Comparable 1 > Gym Member getName() getMemberNumbero setMemberNumber FitnessCentre name members displayMembers C. has members > Person A. name
CODE IN JAVA



UML diagram: > Comparable 1 > Gym Member getName() getMemberNumbero setMemberNumber FitnessCentre name members displayMembers C. has members > Person A. name getName() toStringo > Student Instructor B. studentNum facultyID rank 1 teaches * Course taught by course Number courseName enrolls in has displayClassListo Graduate Undergraduate major supervisor PART A: Hierarchies and abstract classes 1. Create the hierarchical class structure shown in the UML diagram annotated as A. This part includes the Person, Student, Instructor, Undergraduate and Graduate classes. Person and Student are abstract classes. 2. In a driver class called As3_Driver.java instantiate the following objects: Name Student # 777 Object Type Undergraduate Undergraduate Object Type Graduate Graduate Harry Potter Draco Malfoy Name Marcus Flynt Percy Weasley 301 Student # 111 128 Major Biopsychology Chemistry Supervisor Severus Snape Minerva McGonigal Rank Professor Faculty ID Object Type Instructor 456 Name Minerva McGonigal Severus Snape Instructor 666 Assistant Professor a. Add all of the above objects to an ArrayList of Persons b. Use 5 different for statements to print the lists of persons, students, instructors, undergraduates, and graduates. Example: Students: Harry Potter Draco Malfoy Marcus Flynt Percy Weasley Graduate students: Marcus Flynt Percy Weasley Undergraduate students: Harry Potter Draco Malfoy ... etc
Step by Step Solution
There are 3 Steps involved in it
Get step-by-step solutions from verified subject matter experts
