Question: compAlien: Genetics Simulation Consider an alien species life form) called compAlien, whose genetic material is coded by three characters: 'X','Y','Z'. An individual of this species




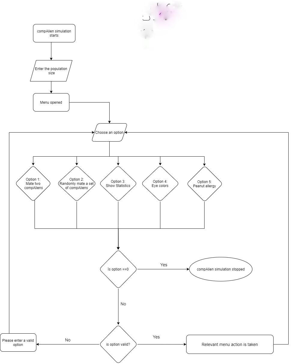
compAlien: Genetics Simulation Consider an alien species life form) called compAlien, whose genetic material is coded by three characters: 'X','Y','Z'. An individual of this species has a code length of 128 and made up of these three characters. A compAlien may have the following genetic code having length of 128 characters: Z Y X Z Y z There are certain properties of this species, which can be identified by analyzing the genetic code: - Health: An individual's health is proportional to the number of distinct "YXZ sequences in its code. Health affects the individual's chance of producing offsprings. Gender: gender is determined by the last (128th) character: males have 'Y'; females have 'X' or 'Z' on their code as the last character. Reproduction: When two individuals of opposite gender mate, they can produce an offspring with a probability proportional to the sum of their healths. The probability of having an offspring for two opposite gender individuals X and Y is formulated as follows: p_reproduce = (Health_X + Health_Y) / N Experiment on N to find an appropriate value for reproduction probability. Remember a probability can be 0 and 1 and can be represented as a percentage. Your task in this project is to write a main program and related methods to simulate the above described compAlien species and it lifecycle. Your program must have at least 6 methods (main, generateGeneticCode, calculate Health, findGender, and reproduction Result, etc.) COMP 111 PROJECT 3 FALL 2020 1/3 In your program - Ask user to enter the size of the population of compAlien species ... - Generate given number of individuals of compAlien species - Calculate their healths and find their genders - Assign ID to each pair starting from 1 - Show the following options to the user: Mate two compAliens: user can enter the IDs of two compAliens to mate them. Show the result of reproduction. Randomly enlarge population: ask user to enter number of randomly chosen compAlien pairs and simulate their reproduction. Calculate statistics: find number of females and males, find number of compAliens having health of H (a user given number) or higher, and add other interesting statistics (i.e. some specific gene orders may represent some illnesses, some genes at specific locations can represent some physical characteristics such as eye color, hair color etc.). You are free to add other properties (at least two more operations) in order to make your program more interesting Hint: During the development you can choose a smaller size for genetic code, e.g. 12, to trace and debug the program easier. You will use String class and create an array to generate the population. Example output: Enter the size of compAlien population: 71 Simulating compAlien species.. ID:1, Female, Health: 4 ID:2, Female, Health: 1 ID:3, Male, Health: 3 ID:71, Male, Health: 8 compAlien population is generated! Choose an options: (1) Mate two compAliens (2) Randomly mate a set of compAliens (3) Show statistics (4) Your other option-1 (5) Your other option-2 Enter an option: 1 Mating two compAliens Enter ID of first compAlien: 13 Enter ID of second compAlien: 28 compAlien 13 (M) and 28 (M) Mate: no mate Choose an options: (1) Mate two compAliens (2) Randomly mate a set of compAliens (3) Show statistics (4) Your other option-1 (5) Your other option-2 Enter an option: 1 Mating two compAliens Enter ID of first compAlien: 13 Enter ID of second compAlien: 32 compAlien 13 (M) and 32 (F) Mate: Offspring chance 678. They have i offspring :) COMP 111 PROJECT 3 FALL 2020 2/3 Choose an options: (1) Mate two compAliens (2) Randomly mate a set of compAliens (3) Show statistics (4) Your other option-1 (5) Your other option-2 Enter an option: 2 Simulating Random compAlien Reproduction Enter number of compAlien pairs to reproduce: 4 Alien 1 (F) and 5 (M) mate: Offspring chance 67%. Result: 1 Offspring Alien 2(M) and 5 (F) mate: Offspring chance 5%. Result: no Offspring Alien 1 (F) and 7 (F) mate: no mate Alien 3 (M) and 9 (M) mate: no mate. Choose an options: (1) Mate two compAliens (2) Randomly mate a set of compAliens (3) Show statistics (4) Your other option-1 (5) Your other option-2 Enter an option: 3 compAlien Population Statistics FEMALE population = 55% MALE population = 45% Enter an health threshold [between ... and ...] : 12 38% of compAlien population have an health of 12 or higher //Add other intersting statistics Choose an options: (1) Mate two compAliens (2) Randomly mate a set of compAliens (3) Show statistics (4) Your other option-1 (5) Your other option-2 Enter an option: 4 compAlien simulation starts Enter the population size Menu opened Choose an option Option 1: Mate two compAliens Option 2: Randomly mate a set) of compAliens Option 3 Show Statistics Option 4 Eye colors Option 5: Peanut allergy Yes is option ==0 compAlien simulation stopped No Yes No Please enter a valid option is option valid? Relevant menu action is taken
Step by Step Solution
There are 3 Steps involved in it
Get step-by-step solutions from verified subject matter experts
