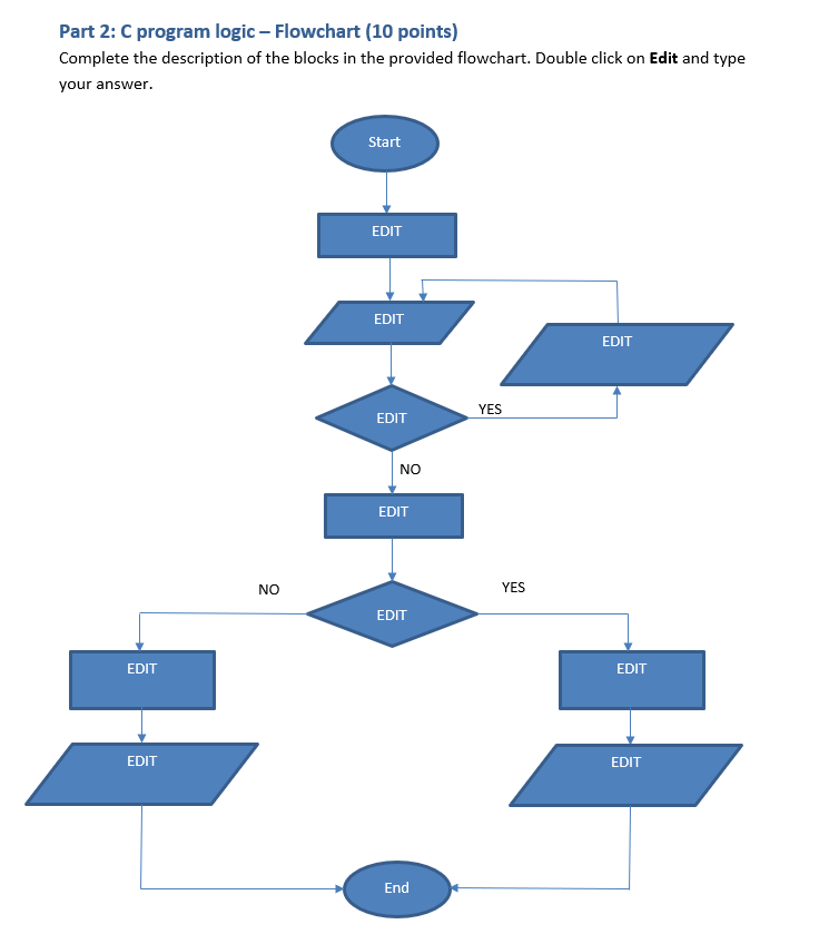
Question: Complete the description of the blocks in the provided flowchart. Double click on Edit and type your answer.Part 2 : C program logic - Flowchart
Complete the description of the blocks in the provided flowchart. Double click on Edit and type your answer.Part : C program logic Flowchart points
Complete the description of the blocks in the provided flowchart. Double click on Edit and type
your answer.
Step by Step Solution
There are 3 Steps involved in it
1 Expert Approved Answer
Step: 1 Unlock
Question Has Been Solved by an Expert!
Get step-by-step solutions from verified subject matter experts
Step: 2 Unlock
Step: 3 Unlock
