Question: Complete the following modeling exercise: GENERIC RETAILER Observe the ERD for the Generic Retailer: Craft a Dimension (list the table name and column names only)
- Complete the following modeling exercise:
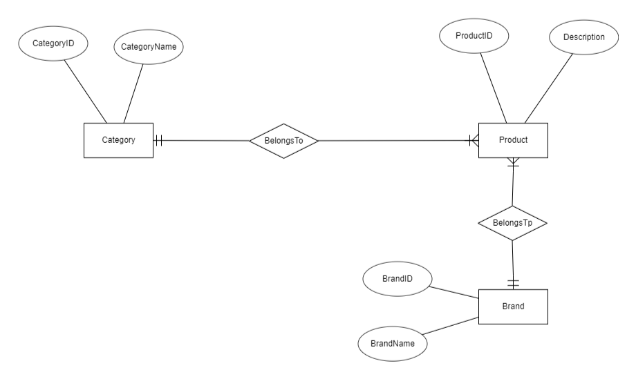
GENERIC RETAILER
Observe the ERD for the Generic Retailer:
- Craft a Dimension (list the table name and column names only) that can answer the following business questions:
- What products are associated to a brand?
- What products are associated to a category?
- Could this same Dimension answer the following business question? Why or why not?
- What brands are associated to a category?

Step by Step Solution
There are 3 Steps involved in it
1 Expert Approved Answer
Step: 1 Unlock
Question Has Been Solved by an Expert!
Get step-by-step solutions from verified subject matter experts
Step: 2 Unlock
Step: 3 Unlock
