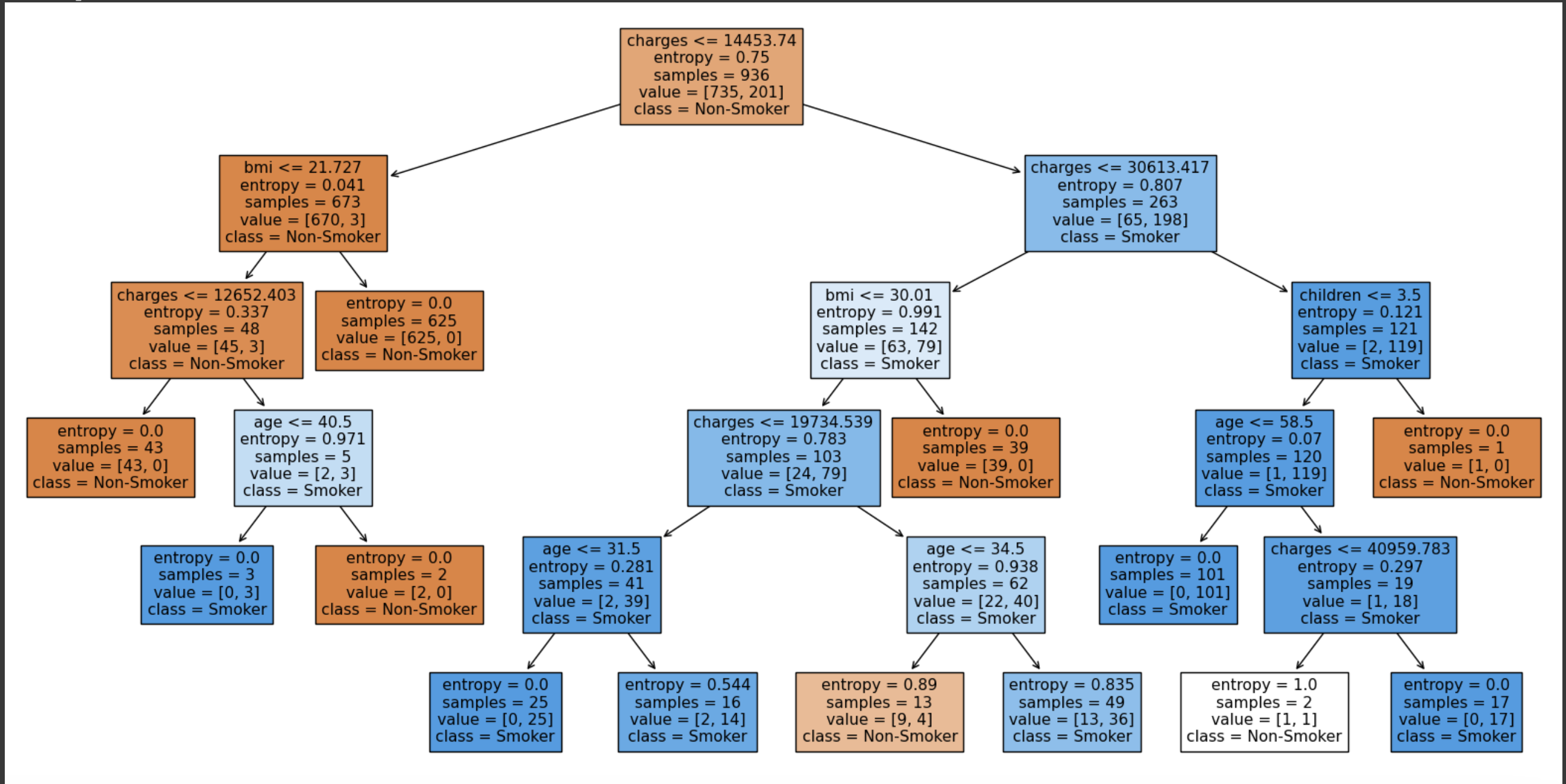
Question: Compute the average entropy after each decision node in the shallow tree and verify it gets progressively smaller. Make sure you weight by the size
Compute the average entropy after each decision node in the shallow tree and verify it gets progressively smaller. Make sure you weight by the size of each subset.Do it manually please on the picture
Step by Step Solution
There are 3 Steps involved in it
1 Expert Approved Answer
Step: 1 Unlock
Question Has Been Solved by an Expert!
Get step-by-step solutions from verified subject matter experts
Step: 2 Unlock
Step: 3 Unlock
