Question: Consider the 3 levels in the DFDs below. Identify and explain at least 3 errors in balancing in the diagrams below. Also, describe how you


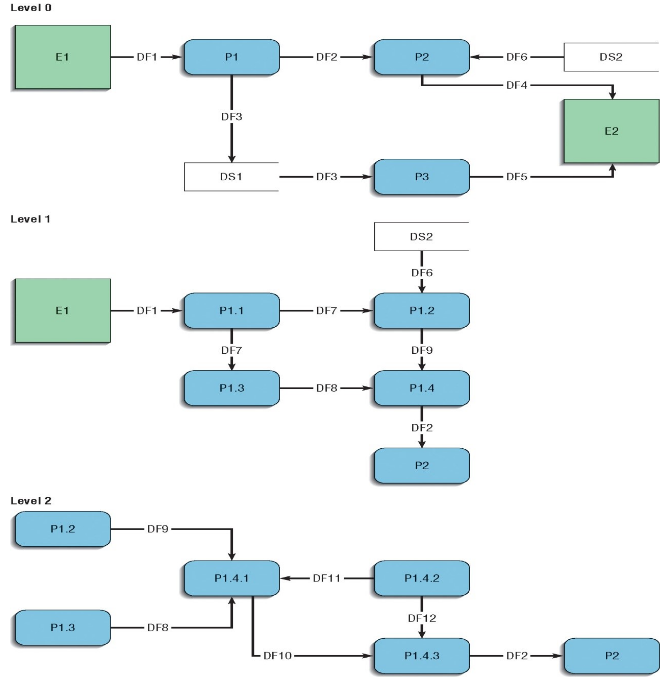
Consider the 3 levels in the DFDs below. Identify and explain at least 3 errors in balancing in the diagrams below. Also, describe how you could modify the figures to correct the diagrams. Level 0 E1 DF1 P1 DF2 P2 DF6 DS2 DF4 DF3 [2 DS1 DF3 P3 DF5 Level 1 DS2 DF6 E1 DF1 P1.1 DF7 P1.2 DF7 DF9 P1.3 DF8 P1.4 DF2 P2 Level 2 P1.2 DF9 P1.4.1 DF11 P1.4.2 DF 12 P1.3 DF8 DF 10 P1.4.3 DF2 P2 Consider the 3 levels in the DFDs below. Identify and explain at least 3 errors in balancing in the diagrams below. Also, describe how you could modify the figures to correct the diagrams. Level 0 E1 DF1 P1 DF2 P2 DF6 DS2 DF4 DF3 [2 DS1 DF3 P3 DF5 Level 1 DS2 DF6 E1 DF1 P1.1 DF7 P1.2 DF7 DF9 P1.3 DF8 P1.4 DF2 P2 Level 2 P1.2 DF9 P1.4.1 DF11 P1.4.2 DF 12 P1.3 DF8 DF 10 P1.4.3 DF2 P2
Step by Step Solution
There are 3 Steps involved in it
Get step-by-step solutions from verified subject matter experts
