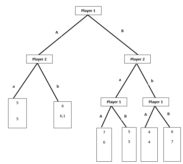
Question: Consider the game in extensive form below and answer: Player 1 B Player 2 Player 2 a b b Player 1 Player 1 5 6
Consider the game in extensive form below and answer:

Player 1 B Player 2 Player 2 a b b Player 1 Player 1 5 6 A B 6,1 A 5 7 5 4 6 5 A 7 6
Step by Step Solution
There are 3 Steps involved in it
Get step-by-step solutions from verified subject matter experts
