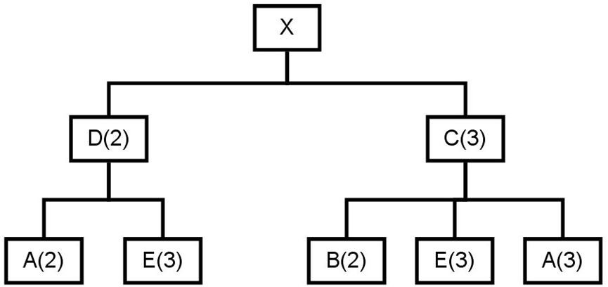
Question: Consider the product structure tree shown below: Assume that the company using this product structure tree has 5 items each at the 0 level, 10
Consider the product structure tree shown below:

Assume that the company using this product structure tree has 5 items each at the 0 level, 10 items each at the 1 level and 20 items each at the 2 level. How many units of A, B, and E will the company need to acquire in order to ship an order of 20 X's? ( 2 + 3 + 3 marks)
Step by Step Solution
There are 3 Steps involved in it
Get step-by-step solutions from verified subject matter experts
