Question: Create a Context Diagram for APC Provide a brief setup for how you developed a DFD Context Diagram that captures the elements of this project.
Create a Context Diagram for APC
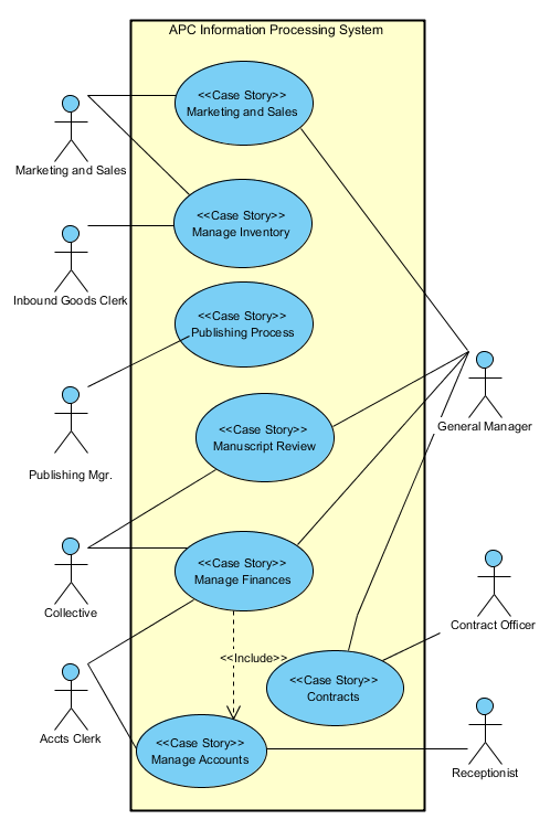
Provide a brief setup for how you developed a DFD Context Diagram that captures the elements of this project. In addition to a sized and annotated Context diagram graphic, provide a complete explanation of how you arrived at the external elements and how you determined the data flow associations of each. How is the DFD consistent with the functional requirements of the system.

APC Information Processing System > Marketing and Sales Marketing and Sales > Manage Inventory Inbound Goods Clerk > Publishing Process General Manager > Manuscript Review Publishing Mgr. > Manage Finances Collective Contract Officer > Contracts > Manage Accounts Receptionist
Step by Step Solution
There are 3 Steps involved in it
Get step-by-step solutions from verified subject matter experts
