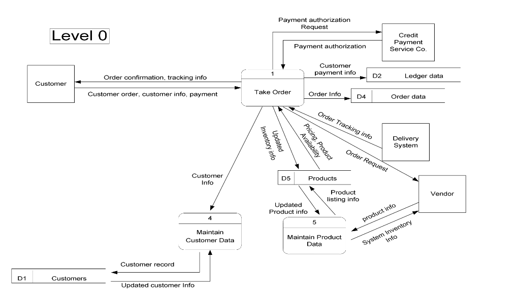
Question: Create a CRUD matrix using the Level 0 DFD diagram attached. Following this diagram: Payment authorization 208 Chapter 6 Data Modeling FIGURE 6-16 Partial Process
Create a CRUD matrix using the Level 0 DFD diagram attached.

Following this diagram:

Payment authorization 208 Chapter 6 Data Modeling FIGURE 6-16 Partial Process Model and CRUD Matrix Payment authorization 208 Chapter 6 Data Modeling FIGURE 6-16 Partial Process Model and CRUD Matrix
Step by Step Solution
There are 3 Steps involved in it
1 Expert Approved Answer
Step: 1 Unlock
Question Has Been Solved by an Expert!
Get step-by-step solutions from verified subject matter experts
Step: 2 Unlock
Step: 3 Unlock
