Question: Create a new table that will be used to track employee location. The attributes associated with the table: employee id, location id, location description, street
Create a new table that will be used to track employee location. The attributes associated with the table: employee id, location id, location description, street address, city, state, zipcode. Create a new table the attributes listed above. Please identify the primary key. It has a relationship with employees. Provide SQL statement

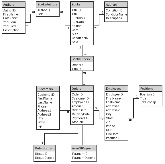
Books Authors AuthorlD FirstName LastName YearBom Authors ConditionID ConditionName Description 0c AuthorlD TitleID Publisher Description ConditionlD 1 1 BooksOrders Positions PositionlD JobDescrip Customers CustomerlD FirstName LastName EmployeelD LastName Address1 Addres2 Address1 Addres2 DeliveryDate PaymentlD OrderStatus FormOfPayment PaymentID PaymentDescrip StatusDescip
Step by Step Solution
There are 3 Steps involved in it
Get step-by-step solutions from verified subject matter experts
