Question: Create a VBA code for Excel Time to Burn Calories Assume you are a fitness trainer and would like to help your clients better calculate
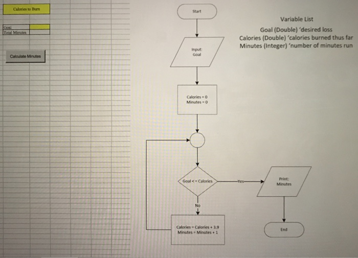
Time to Burn Calories Assume you are a fitness trainer and would like to help your clients better calculate the number of calories they burn on your treadmill. Your treadmill burns 3.9 calories per minute. You desire to create a program which asks the person to enter the desired number of calories to burn and output the number of minutes required on your treadmill. Note: They might burn slightly more calories than their goal unless their goal is a multiple of 3.9 Calories to Burn Sample Interface Calories to Burn Goal Total Minutes Calculate Minutes
Step by Step Solution
There are 3 Steps involved in it
Get step-by-step solutions from verified subject matter experts
