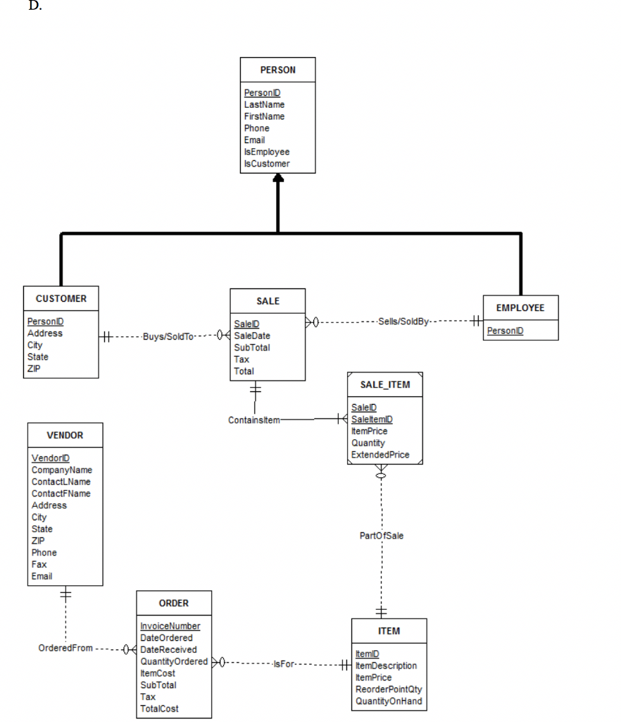
Question: Create a visual representation of your database design as a Crows Foot E-R diagram similar to the one in Figure 2 based on final data
Create a visual representation of your database design as a Crows Foot E-R diagram similar to the one in Figure 2 based on final data model in Question D in assignment 4 solution (3 points). (ASSIGNMENT FOUR BELOW)
Document your minimum cardinality enforcement using referential integrity actions for required parents, and discuss cascading behavior for required children. You can use Table 1 as a template. Please list all relationships (4 points).


Figure 2: Question B Answer Example Referential Integrity Constraint Relationship Cascading Behavior (Yes or No) Parent Entity Child Entity On UpdateOn Delete ArtistID in WORK must exist in ArtistID in ARTIST ARTIST WORK No No Table 1: Template for Question C with Virtual Demonstration Information based on Figure 2
Step by Step Solution
There are 3 Steps involved in it
Get step-by-step solutions from verified subject matter experts
